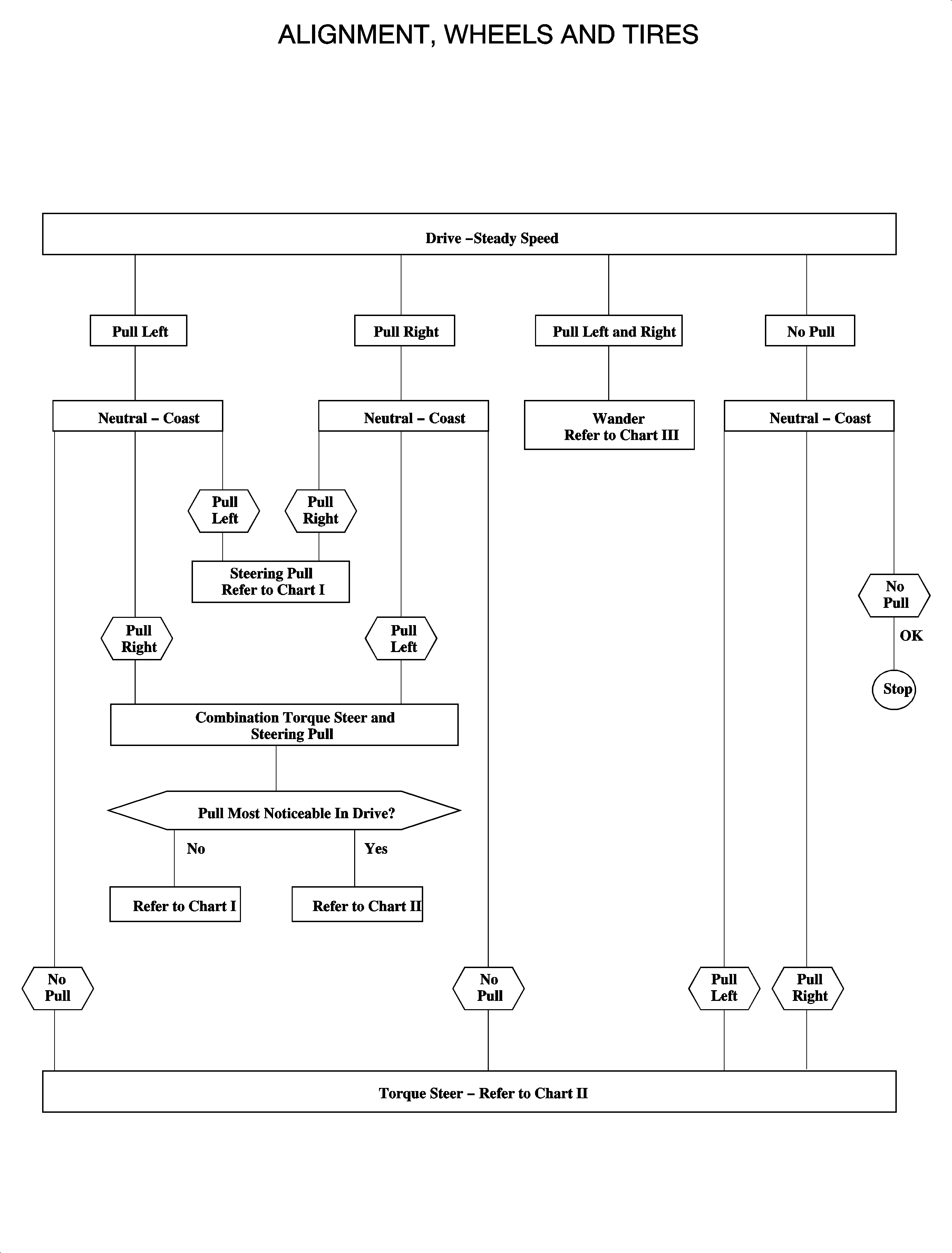
Use the flow chart on the facing page to determine if a vehicle pull is most likely caused by steering pull or torque steer. Perform the road test on a flat level road and with minimum wind conditions.
Drive - Steady Speed: 72-88 km/h (45-55 mph) in drive maintaining a steady speed.
Neutral - Coast: 72-88 km/h (45-55 mph) in neutral coasting.




