
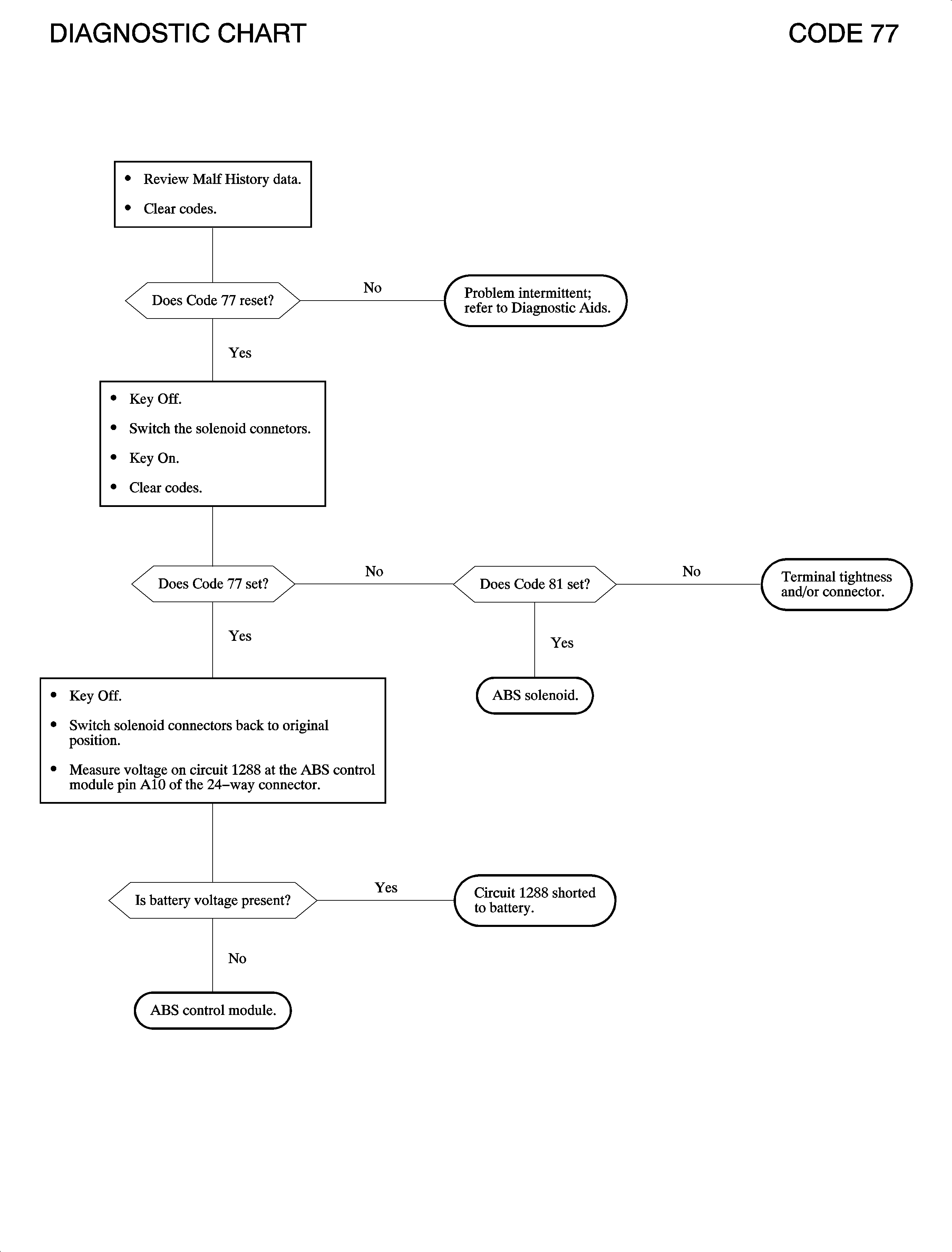
The two solenoids in the system control the normally open front hydraulic bypass valves. During an ABS stop, ground is supplied to close the valves and isolate brake pedal input. the low side of each solenoid is controlled by the ABS control module. The high side of each solenoid is connected to B+. A failure in the solenoid circuitry will turn On the antilock telltale lamp.
Code 77 sets if:
Solenoid circuit 1288 is shorted to B+.
If code 77 is set, switch the solenoid connectors and clear the code. If code 77 sets again, the problem is in the wiring or the ABS control module. If code 81 sets, the problem is in the solenoid.
When attempting to diagnose an intermittent problem, use the Scan tool to review supplemental diagnostic information. The supplemental data can be used to duplicate a problem.
Select Malf History from Scan tool ABS menu.
Intermittents or opens suspected to be at the connectors can be detected by using a diagnostic service probe. Voltage can be read on wires without disconnecting any connectors.
Check the tightness of the female terminal grip with a spare male terminal.
Bypass solenoid resistance is about 3.5 ohms.
