
The rear wheel speed sensors monitor the speed of each wheel by placing a magnetic coupling next to a toothed ring mounted on the axle of each wheel. The signal changes with the wheel speed. If the wheel speed signal is significantly different than the other wheel speeds while the car is moving, the control module will disable ABS and turn On the antilock telltale lamp.
Code 23 sets if:
LR wheel speed is significantly differently than other wheels.
This code may set anytime the vehicle is moving faster than 8 km/h (5 mph) and not in ABS braking.
This code may set anytime the vehicle is moving faster than 8 km/h (5 mph) and not in ABS braking.
This code may set in conjunction with code 27. The failure may first appear to be an intermittent short or open setting code 27 and later failing completely causing code 23 to fail.
The vehicle should be driven at speeds above 64 km/h (40 mph) to check for reappearance of these failures
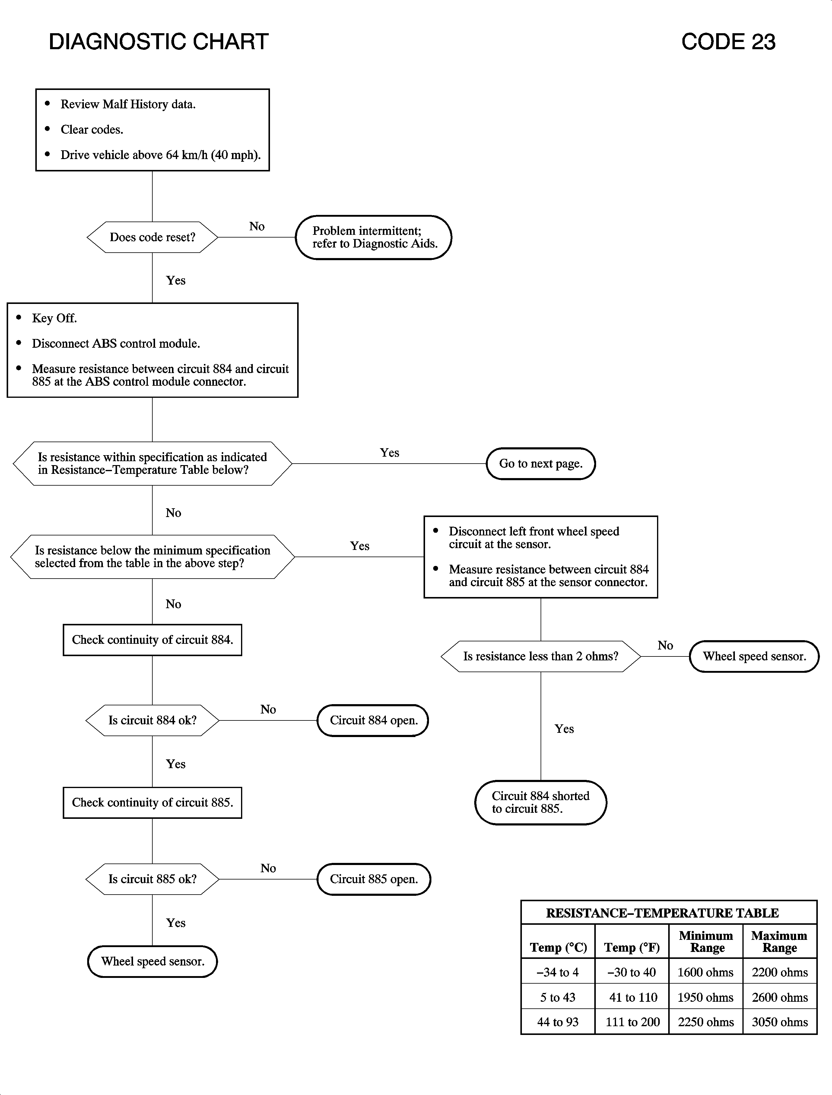
Before proceeding with the trouble tree, make a thorough visual inspection of the wheel speed sensor circuitry. Closely inspect the inline connector(s) since this is the most likely area for opens or shorts.
Connect the Scan tool, spin the wheel by hand, and monitor the wheel speed. Make a comparison with other wheels.
When attempting to diagnose an intermittent problem, use the Scan tool to review supplemental diagnostic information. The supplemental data can be used to duplicate a problem.
Select Malf History from Scan tool ABS menu.
Intermittents or opens suspected to be at the connectors can be detected by using a diagnostic service probe. Voltage can be read on wires without disconnecting any connectors.
Check the tightness of the female terminal grip with a spare male terminal.

