
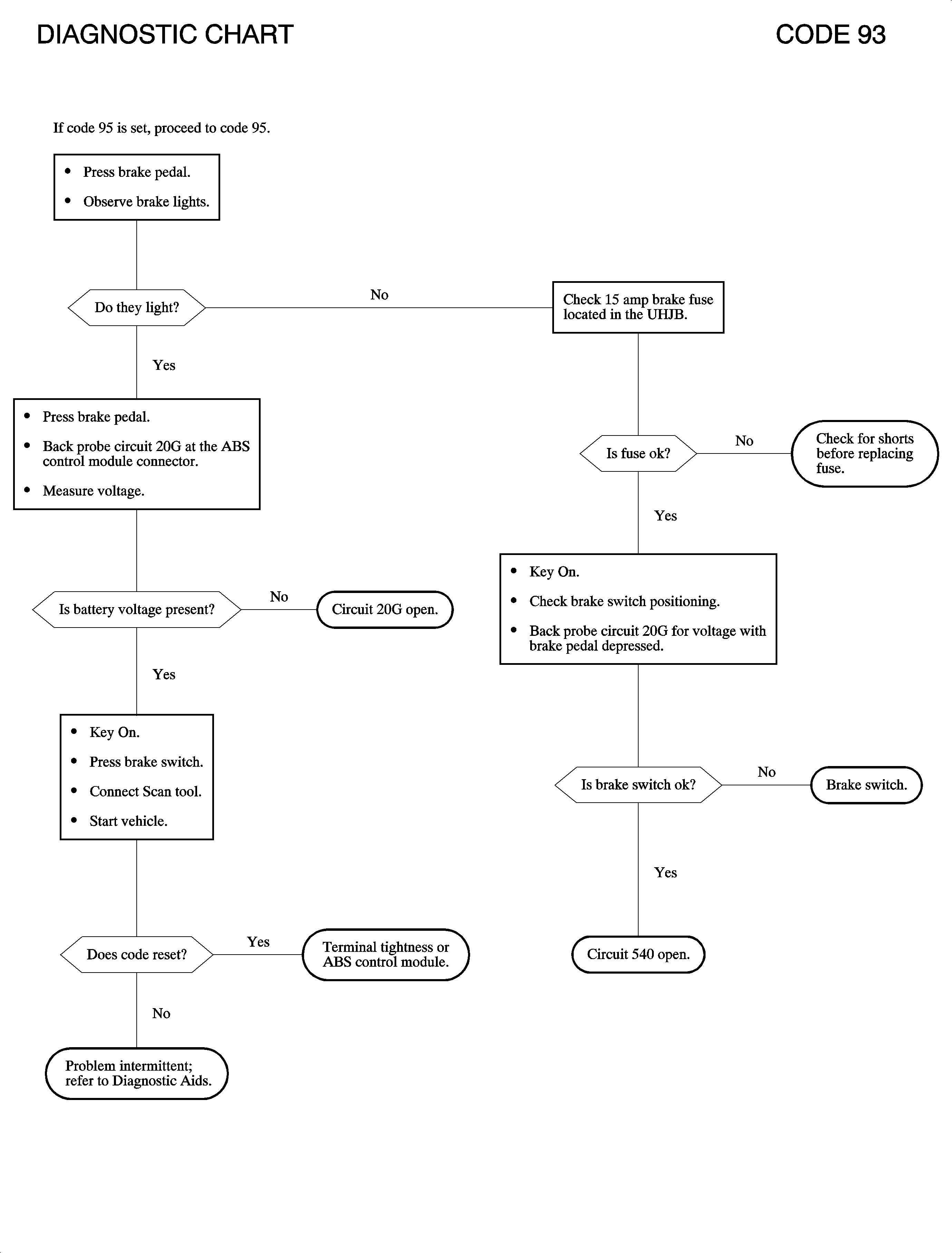
When the wheel speed sensors indicate to the ABS control module that the vehicle is under braking, the ABS control module should receive voltage from the brake switch. If no voltage is received, ABS is disabled and the antilock telltale lamp will be turned On. Check for ABS code 95. If present, proceed to the code 95 diagnostic description.
Code 93 sets if:
Brake switch circuit is open during initialization.
This code can only set if codes 91 or 92 failed on previous seven ignition cycles and no brake transition has been seen since.
When attempting to diagnose an intermittent problem, use the scan tool to review supplemental diagnostic information. The supplemental data can be used to duplicate a problem.
Select Malf history from scan tool ABS menu.
Intermittents or opens suspected to be at the connectors can be detected by using a diagnostic service probe. Voltage can be read on wires without disconnecting any connectors.
Check the tightness of the female terminal grip with a spare male terminal.
The ABS system will initialize when the vehicle is driven over 13 km/h (8 mph) after start-up.
Brake switch is normally open. Depressing brake pedal completes (closes switch) the circuit.
Check brake switch adjustment (refer to the "Brake Switch Adjustment" procedure in this manual).
