1998 - 2002 Saturn S-Series vehicles
2000 - 2002 Saturn L-Series vehicles
2002 Saturn VUE vehicles
The purpose of this bulletin is to update P0440, P0442, and P0455 evaporative emission flowcharts and EVAP Pressure/Purge Diagnostic Cart Test Procedure to reflect the use of new special tool J41750-A, Evaporative Emissions System Tester, which replaces J41750. Update the flowcharts and EVAP Pressure/Purge Diagnostic Cart Test Procedure in the following service manuals:
Please obtain all service manuals indicated above at your location and make the necessary updates to each manual. Replace the service manual pages indicated in the tables with a copy of new DTC flowcharts or procedure page in this bulletin as indicated below.
1998/1999 S-Series Powertrain Service Manuals | ||
|---|---|---|
Flowchart/Procedure To Be Replaced | SM Page | Replace With Bulletin Page |
EVAP Pressure/Purge Diagnostic Cart Test Procedure | 193 | 8 |
DTC P0440 | 195 | 4 |
DTC P0442 | 197 | 5 |
2000 - 2002 S-Series Engine Service Manuals | ||
Flowchart/Procedure To Be Replaced | SM Page | Replace With Bulletin Page |
DTC P0440 | 235 | 4 |
DTC P0442 | 237 | 5 |
EVAP Pressure/Purge Diagnostic Cart Test Procedure | 343 | 8 |
200 L-Series (L61) Engine Service Manuals | ||
|---|---|---|
Flowchart/Procedure To Be Replaced | SM Page | Replace With Bulletin Page |
DTC P0440 | 207 | 6 |
DTC P0442 | 209 | 7 |
EVAP Pressure/Purge Diagnostic Cart Test Procedure | 322 | 8 |
2001 L-Series (L61) Engine Service Manuals | ||
Flowchart/Procedure To Be Replaced | SM Page | Replace With Bulletin Page |
DTC P0440 | 207 | 6 |
DTC P0442 | 209 | 7 |
EVAP Pressure/Purge Diagnostic Cart Test Procedure | 328 | 8 |
2002 L-Series (L61) Engine Service Manuals | ||
Flowchart/Procedure To Be Replaced | SM Page | Replace With Bulletin Page |
DTC P0440 | 225 | 6 |
DTC P0442 | 229 | 7 |
EVAP Pressure/Purge Diagnostic Cart Test Procedure | 340 | 8 |
New Flowchart To Be Replaced | Location To Insert New Flowchart |
|---|---|
DTC P0442 | Insert bulletin page 7 between 300 and 301. |
DTC P0455 | Insert bulletin page 6 between 322 and 323. |
2001 L-Series (L81) Engine Service Manuals | |
New Flowchart To Be Replaced | Location To Insert New Flowchart |
DTC P0442 | Insert bulletin page 7 between 306 and 307. |
DTC P0455 | Insert bulletin page 6 between 326 and 327. |
2002 L-Series (L81) Engine Service Manuals | ||
|---|---|---|
Flowchart/Procedure To Be Replaced | SM Page | Replace With Bulletin Page |
DTC P0442 | 323 | 7 |
DTC P0455 | 350 | 6 |
EVAP Pressure/Purge Diagnostic Cart Test Procedure | 455 | 8 |
2002 VUE Powertrain Electrical Diagnostic Service Manuals | ||
|---|---|---|
Flowchart/Procedure To Be Replaced | SM Page | Replace With Bulletin Page |
DTC P0440 (L61) | 145 | 4 |
DTC P0442 (L61) | 149 | 5 |
EVAP Pressure/Purge Diagnostic Cart Test Procedure | 294 | 8 |
DTC P0440 (L81) | 574 | 4 |
DTC P0442 (L81) | 579 | 5 |
EVAP Pressure/Purge Diagnostic Cart Test Procedure | 739 | 8 |
Service manual update page for DTC P0440 flowchart. Refer to Technical Information Bulletin 01-T-02, January 2002.

Service manual update page for DTC P0442 flowchart. Refer to Technical Information Bulletin 01-T-02, January 2002.

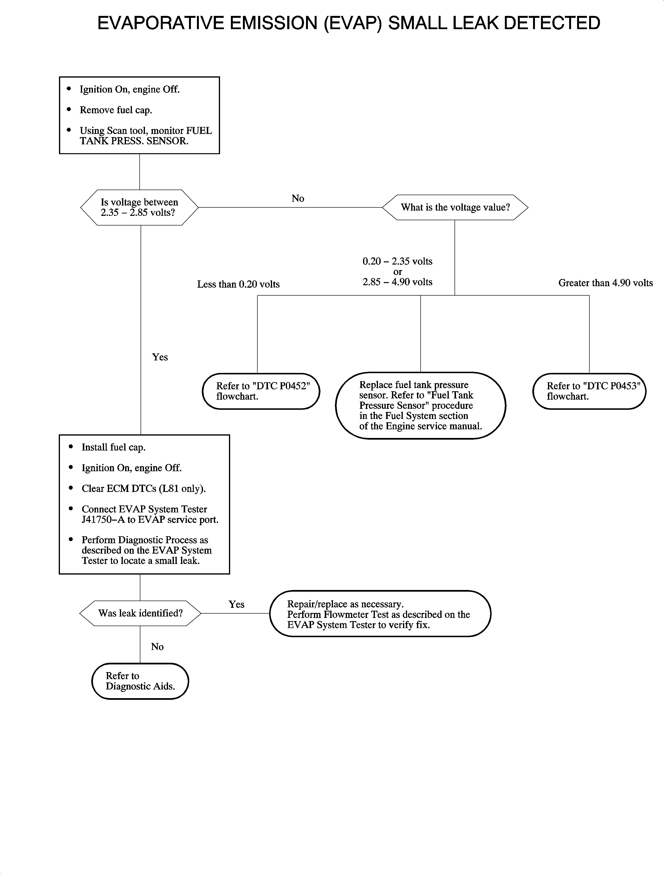
Service manual update page for DTC P0440 and P0455 flowchart. Refer to Technical Information Bulletin 01-T-02, January 2002.

Service manual update page for DTC P0442 flowchart. Refer to Technical Information Bulletin 01-T-02, January 2002.

Service manual update for EVAP Pressure/Purge Diagnostic Cart Test Procedure. Refer to Technical Information Bulletin 01-T-02, December 2001.
Diagnostic Process
ENSURE THAT VEHICLE UNDERBODY TEMPERATURE IS SIMILAR TO AMBIENT TEMPERATURE, AND ALLOW SURROUNDING AIR TO STABILIZE BEFORE STARTING DIAGNOSTIC PROCEDURE.
FLOWMETER TEST
Models | 1998-1999 MY | 2000 MY | 2001 MY | 2002 MY |
S-Series | .040 in | .040 in | .020 in | .020 in |
L-Series | N/A | .040 in | .040 in | .020 in |
VUE | N/A | N/A | N/A | .040 in |
Larger volume fuel tanks, and/or those with lower fuel levels, may require several
minutes for floating indicator to stabilize.Important
SERVICE BAY TEST
Disconnect nitrogen/smoke hose from vehicle. Install service port cap. Perform EVAP Service Bay Test using a scan tool.
|
GM bulletins are intended for use by professional technicians,
NOT a "do-it-yourselfer". They are written to inform these
technicians of conditions that may occur on some vehicles, or to
provide information that could assist in the proper service of a
vehicle. Properly trained technicians have the equipment,
tools, safety instructions, and know-how to do a job properly and
safely. If a condition is described, DO NOT assume that the
bulletin applies to your vehicle, or that your vehicle will have
that condition. See your GM dealer for information on whether
your vehicle may benefit from the information. |
|
WE SUPPORT VOLUNTARY TECHNICIAN CERTIFICATION |
© Copyright General Motors Corporation. All Rights Reserved.