Document ID# 888597
1998 Saturn SL2/SC2/SW2
 

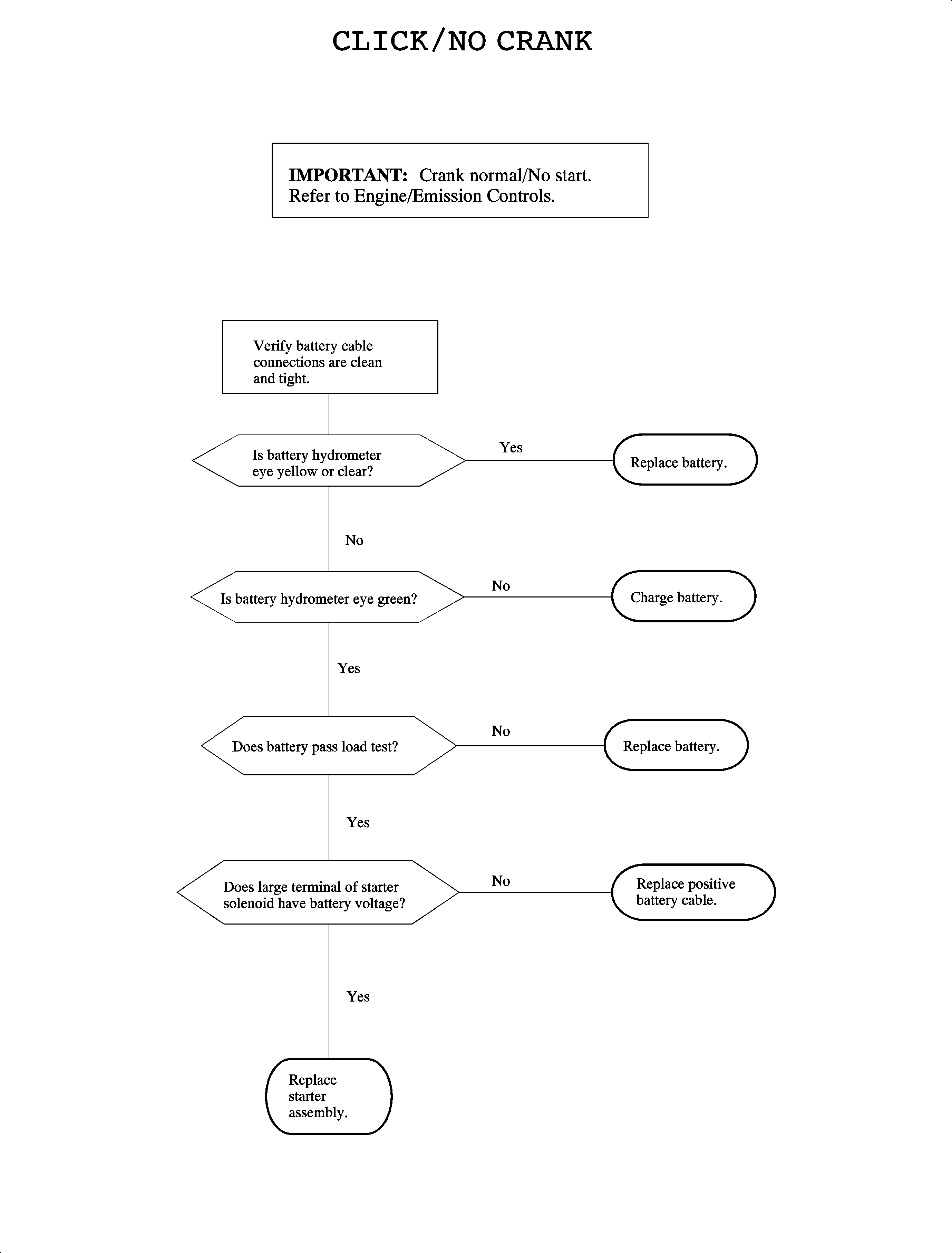
Starting System Diagnosis


Object Number: 874420  Size: FP
Click here for detailed picture of above image.

Object Number: 874421  Size: FP
Click here for detailed picture of above image.

  Document ID# 888597
1998 Saturn SL2/SC2/SW2