
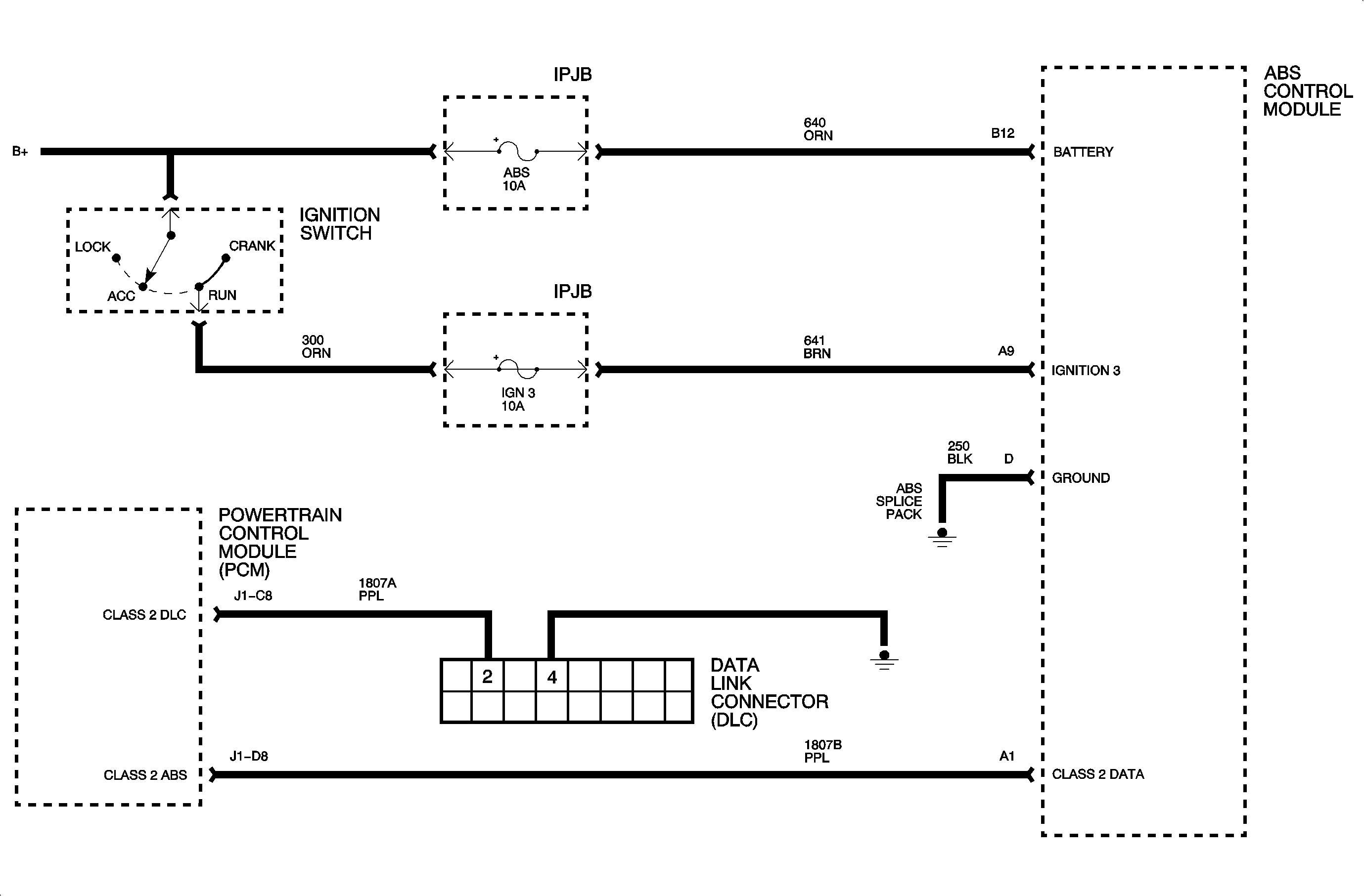
The PCM and ABS control modele constantly send messages back and forth mainly to activate the traction control system.
Code 75 sets if:
No serial data messages have been received by the ABS module from the PCM for seven continuous seconds, and vehicle speed is at least three miles per hour.
Once this code is set, it will
remain active for the remainder of the ignition cycle.Important
The service telltale lamp will be On.
When attempting to diagnose an intermittent problem, use the Scan tool to review supplemental diagnostic information. The supplemental data can be used to duplicate a problem.
Select Malf History from scan tool ABS menu.
Intermittents or open suspected to be at the connectors can be detected by using a diagnostic service probe. Voltage can be read on wires without disconnecting any connectors.
Check the tightness of the female terminal grip with a spare male terminal.
