Document ID# 1201488
1998 Saturn SL2/SC2/SW2
 

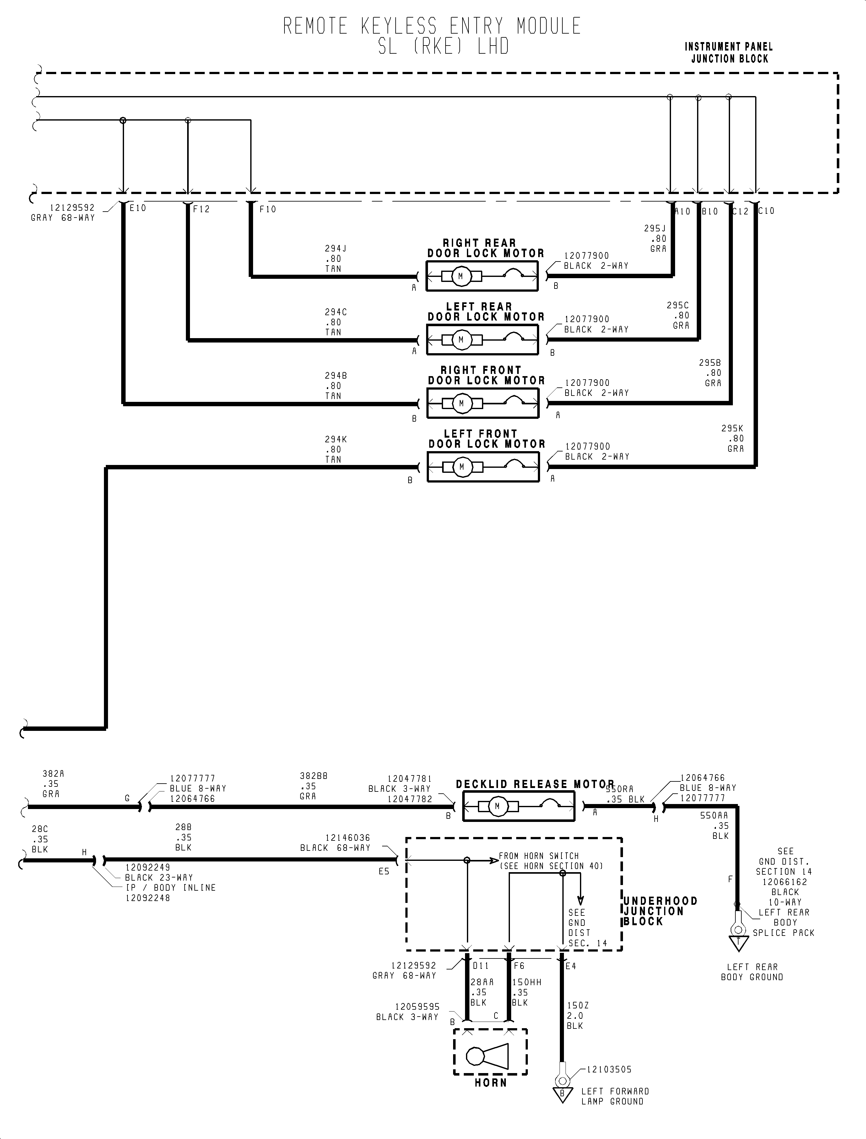
FIGURE Remote Keyless Entry and Security System-Sedan Only(c)


Object Number: 908607  Size: FP
Click here for detailed picture of above image.

  Document ID# 1201488
1998 Saturn SL2/SC2/SW2