Document ID# 1200359
1998 Saturn SL2/SC2/SW2
 

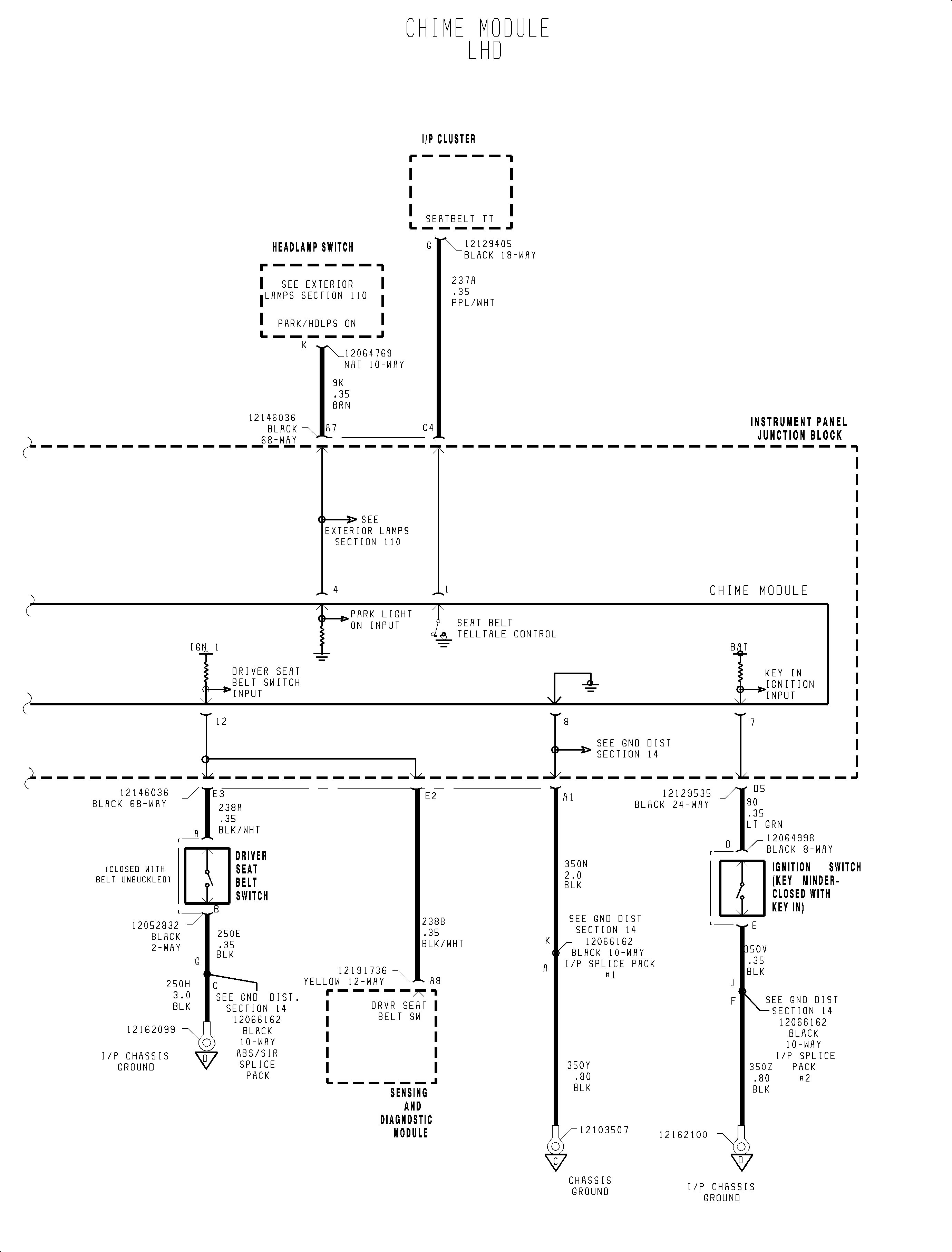
FIGURE Chime Module Cont'd (1998)(c)


Object Number: 907873  Size: FP
Click here for detailed picture of above image.

  Document ID# 1200359
1998 Saturn SL2/SC2/SW2