
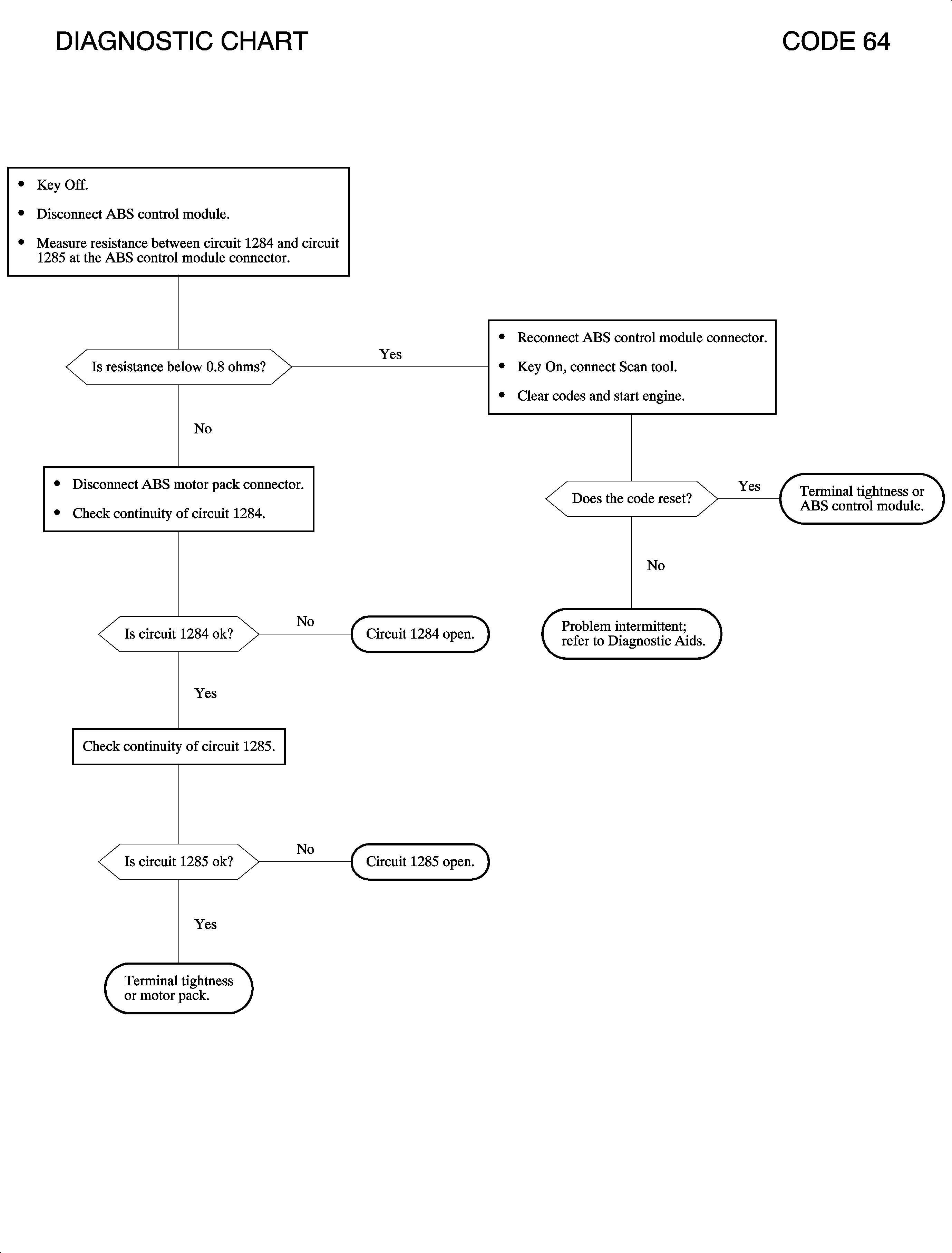
If a motor circuit is open, ABS will be disabled and the antilock telltale lamp will be turned on.
Code 64 sets if:
Rear motor circuit is open.
Code 86 could also set and the brake telltale lamp will illuminate if the rear ABS motor is not in home position.
This code can set at all times except when a previous failure has disabled ABS operation.
When attempting to diagnose an intermittent problem, use the Scan tool to review supplemental diagnostic information. The supplemental data can be used to duplicate a problem.
Select Malf History from scan tool ABS menu.
Check the tightness of the female terminal grip with a spare male terminal.
Motor resistance is less than 2 ohms.
