
In order to diagnose this system, battery voltage must be above 11 volts. Cranking speed of the starter must be normal and fuel quality and quantity should be checked. When the ignition is ON and crank pulses are received, IC pulses are delivered to the EI module. Also, pulses are delivered to the injectors when crank pulses are received.
Water in the fuel causes a no start during cold weather starts.
An ECT sensor reading incorrectly can cause a no start or a hard start. This may be due to over-fueling or under-fueling.
ECT may be compared to IAT temperature with the scan tool if the engine has cooled overnight at ambient temperature. They should be within 4 degrees of each other with the ignition ON and the key OFF.
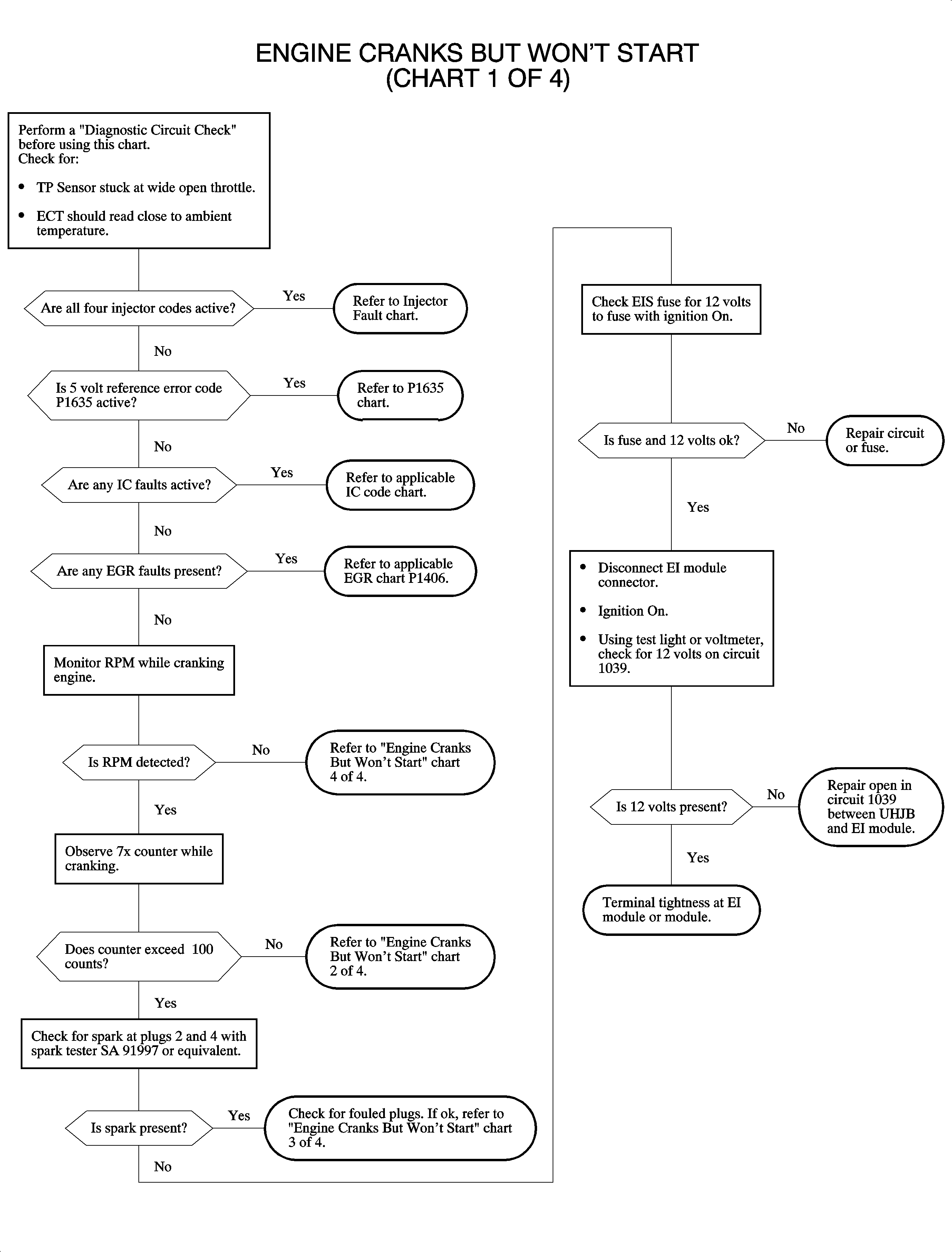
If the MAP sensor 5 volt line is shorted to ground, a DTC 1635 will set. Diagnose this DTC first.
Always check fuses first in the IPJB and
the UHJB.Important
If the MAP sensor 5 volt line is shorted to ground, a DTC P1635 will set. Diagnose this DTC first.
