
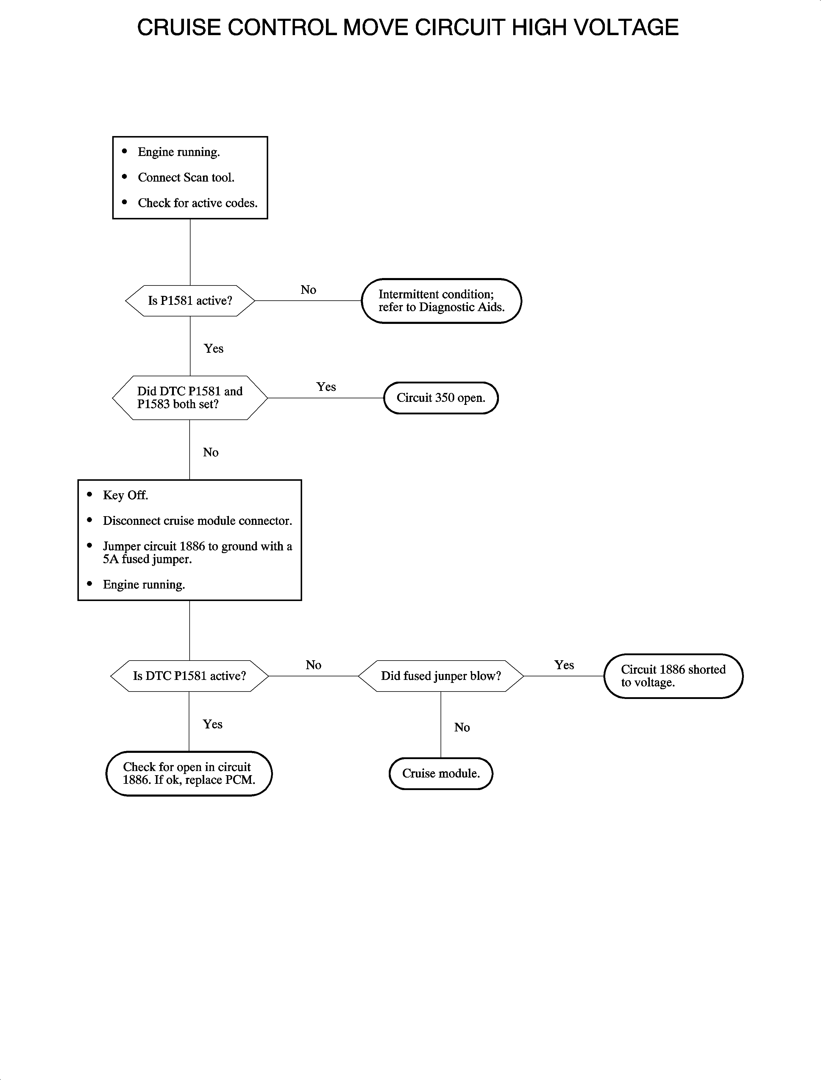
The powertrain control module (PCM) provides approximately 12 volts ignition voltage to control the movement of the cruise module motor. The feedback signal is internal to the PCM monitors circuit 1886 and compares low vs. high as the QDM driver is turned ON and OFF. If voltage is too high when the QDM driver is OFF, DTC P1581 will set.
The cruise move circuit is tested continuously
anytime the ignition is ON.Important
DTC P1581 will set if circuit 1886 is greater than 3 volts with the QDM driver OFF.
If an intermittent exists, observe the scan tool parameters while moving connectors and harnesses.
