
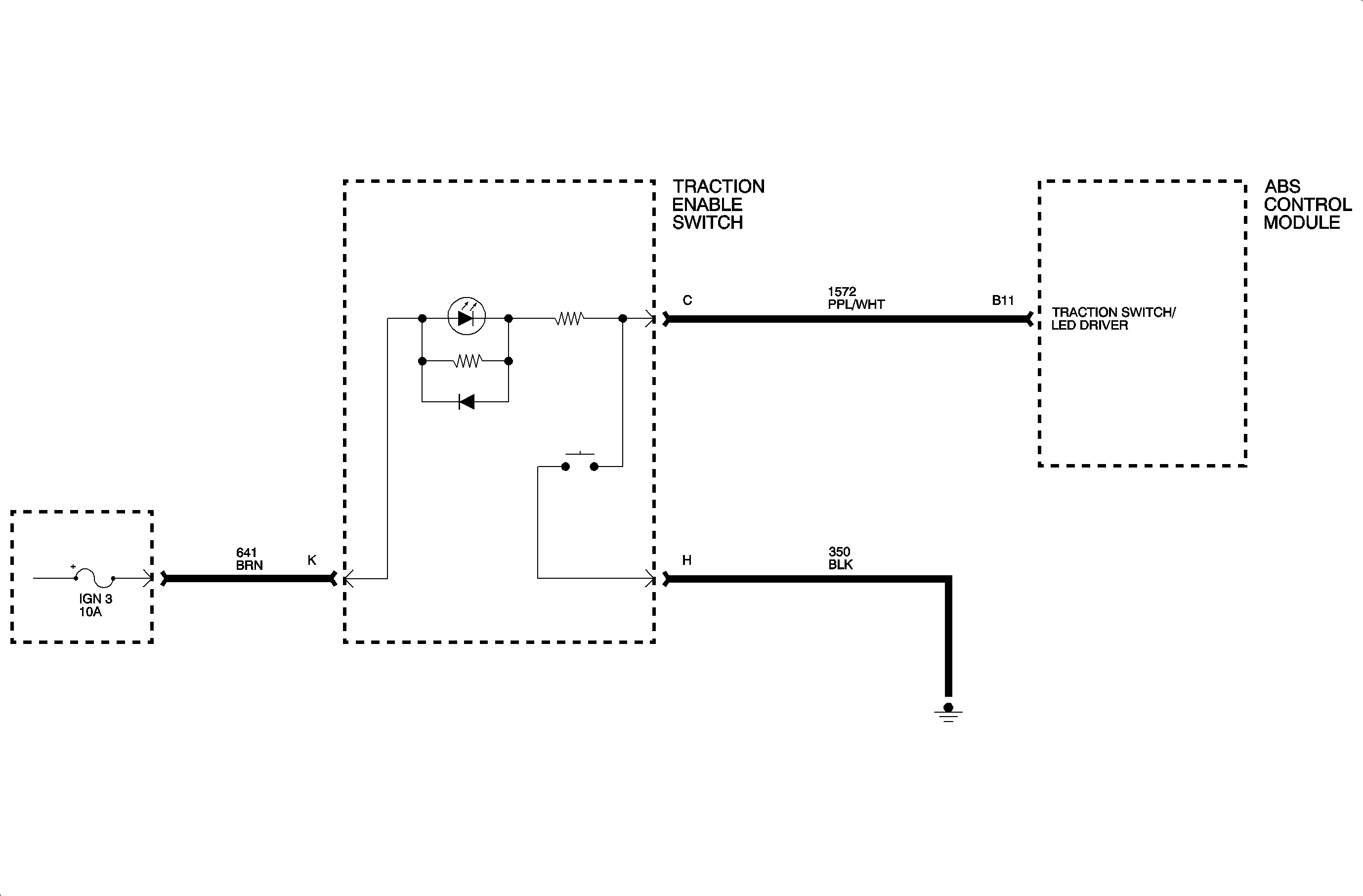
The traction control system is activated every time the ignition is turned On. The LED on the traction switch should come On, providing no diagnostic trouble codes are set. If applicable diagnostic trouble codes are set, the PCM will disable the traction control system and the LED will remain Off.
When communicating with the PCM or ABS using a Scan tool, the traction control
system will still be enabled.Important


