Document ID# 1201225
1998 Saturn SL2/SC2/SW2
 

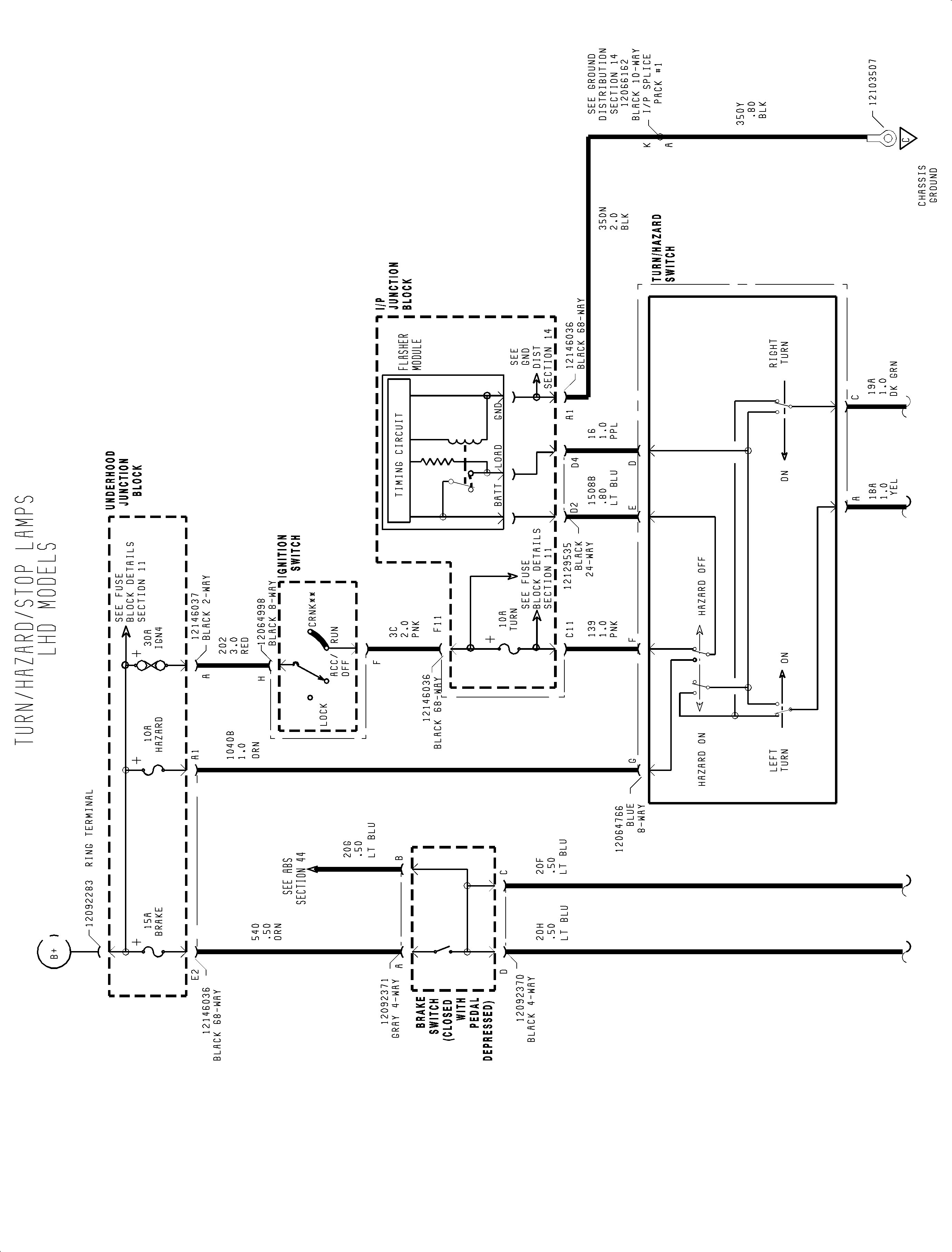
FIGURE Turn/Hazard/Stop Lamps All Models (1998)(c)


Object Number: 907999  Size: FP
Click here for detailed picture of above image.

  Document ID# 1201225
1998 Saturn SL2/SC2/SW2