
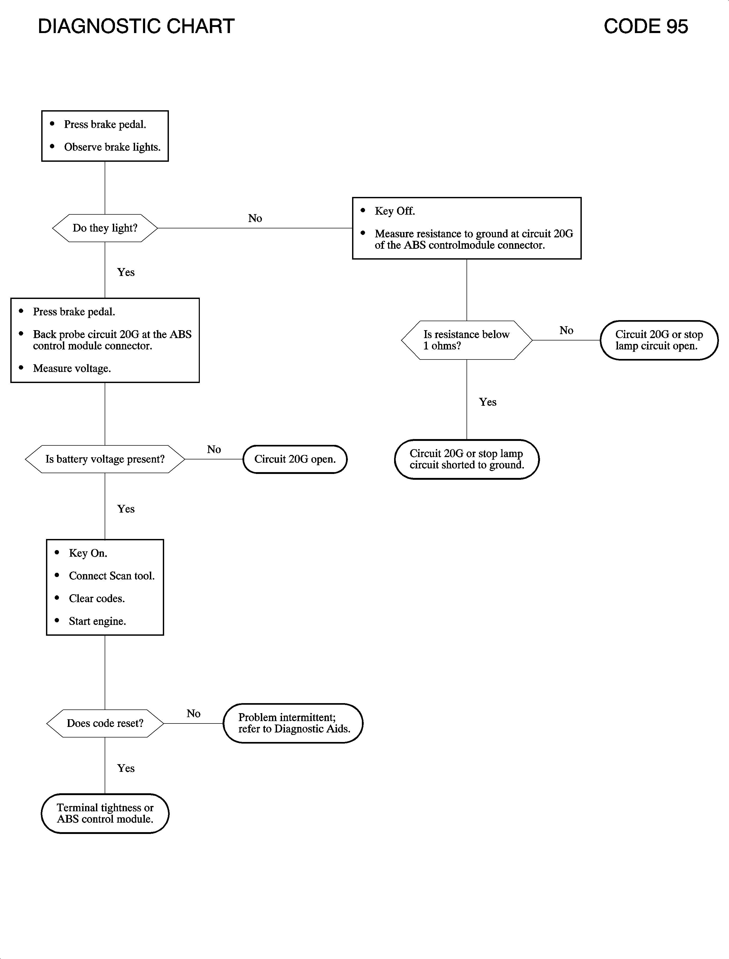
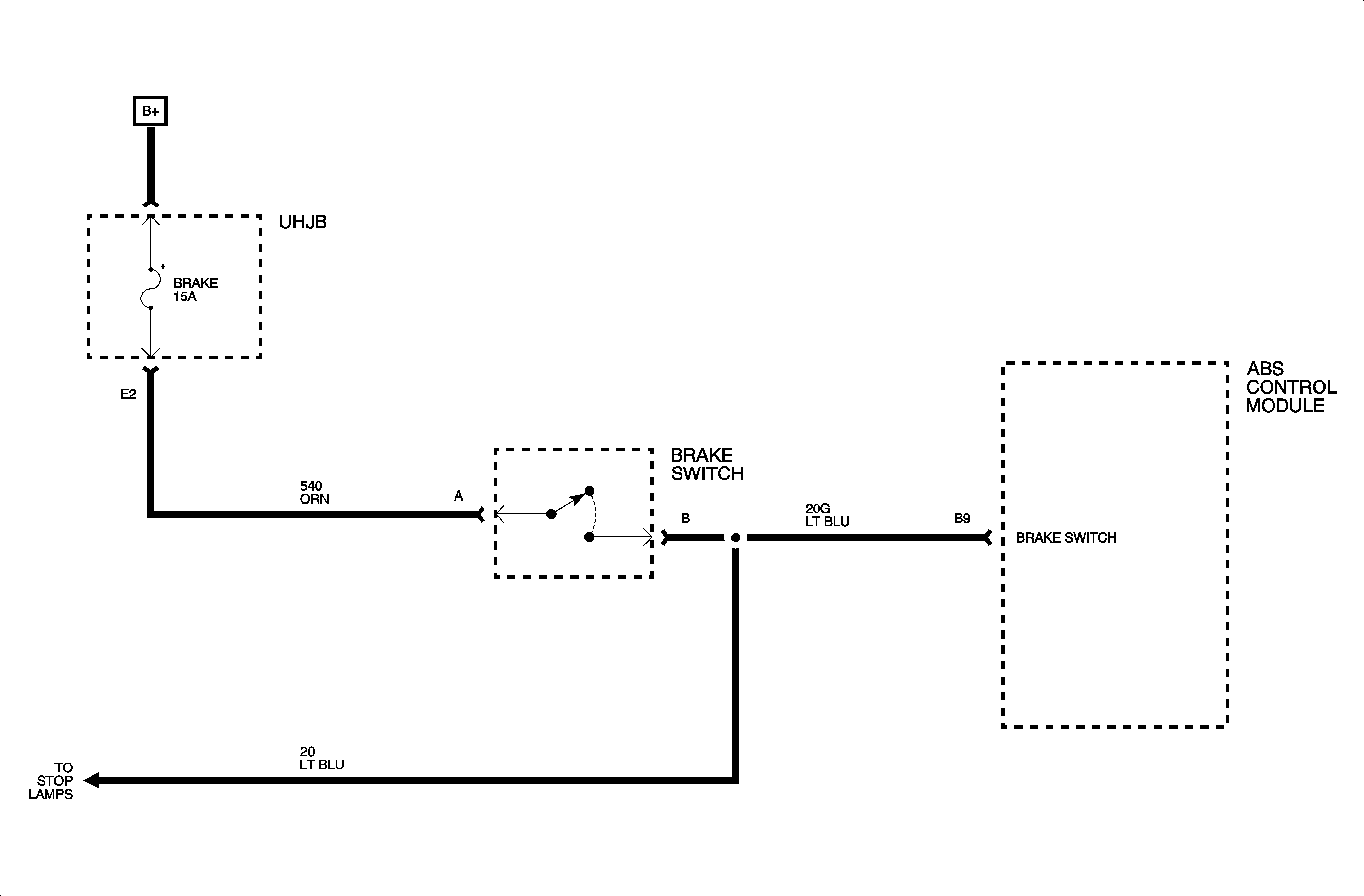
The brake switch circuit which activates the ABS control module is shared by the stop lamps and center high mounted stop lamp (CHMSL). If all the bulbs (in the stop lamp housing and CHMSL) are open, or the ground is open, or circuit 20G is open, ABS will be disabled and the antilock telltale lamp will be turned On.
Code 95 sets if:
Stop Lamp circuit is open
Circuit 20G is open.
This code will fail at all times. If this code fails during an ABS stop, it may also fail code 92.
This code may also fail in conjunction with code 96.
When attempting to diagnose an intermittent problem, use the scan tool to review supplemental diagnostic information. The supplemental data can be used to duplicate a problem.
Select Malf History from scan tool ABS menu.
Intermittents or opens suspected to be at the connectors can be detected by using a diagnostic service probe. voltage can be read on wires without disconnecting any connectors.
Check the tightness of the female terminal grip with a spare male terminal.
Brake switch is normally open. Depressing brake pedal completes (closes switch) the circuit.
