
Fourth clutch is applied when circuit 898 is opened at the PCM. When the PCM opens the circuit, the voltage is monitored at terminal J4A05 to check for proper circuit conditions.
DTC P0766 is set when the PCM has detected voltage monitored at terminal J4A05, circuit 898, is less than 2-2.5 volts when the 4th gear solenoid is switched OFF electrically by the PCM, twice per ignition cycle.
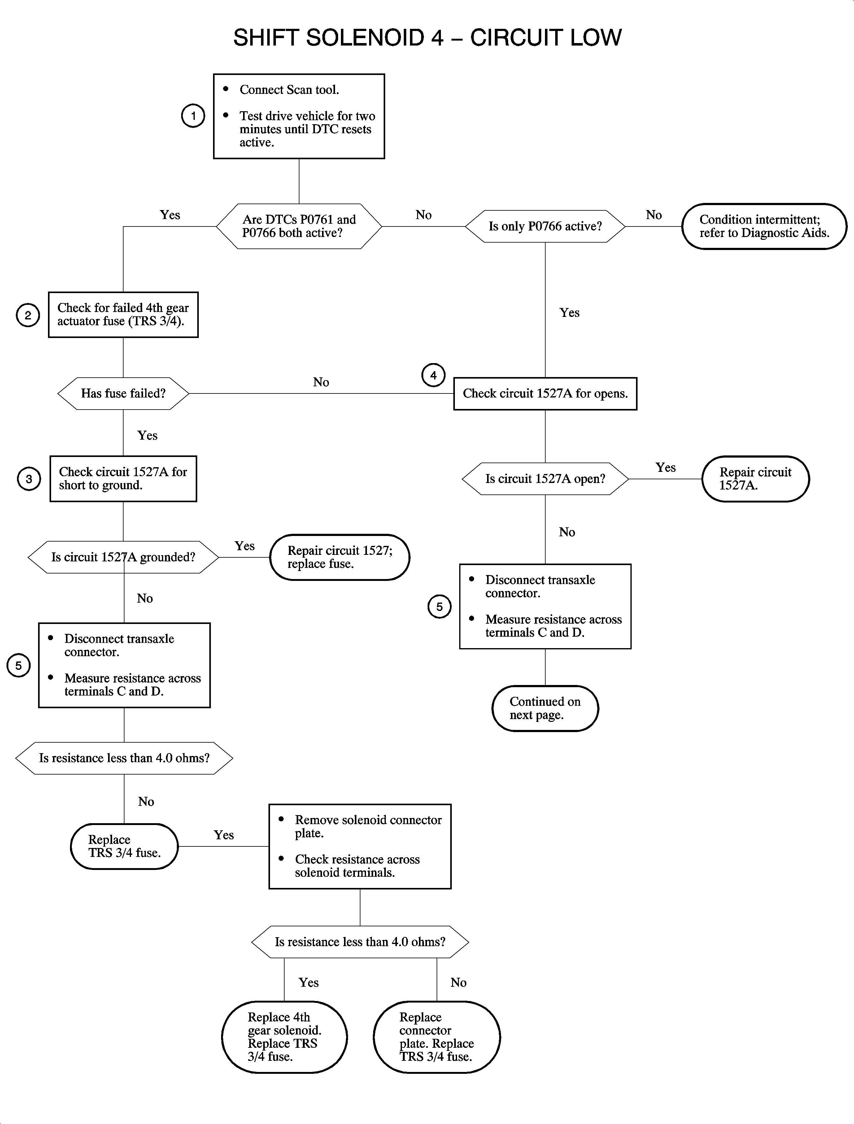
Numbered steps below refer to numbered steps on the chart.
Monitor the DTC menu Code Status for Pass Since Code Clear and Pass This Ignition Cycle. When both have passed, the repair is verified.
Criteria for pass:
This DTC may set or intermittent 4th gear starts may be caused by a poor electrical connection at either the PCM, actuator connector plate, or UHJB terminals. Wiggling the connectors while performing a solenoid quick test may help isolate the problem area.
When the PCM detects a fault in the circuit, an open, ground, or short, the PCM will open the circuit internally to protect the circuit.
An open circuit will probably also set in a DTC P0732, DTC P0733, DTC P0741, and DTC P0782. A grounded circuit 898 will probably also set a DTC P0734.

