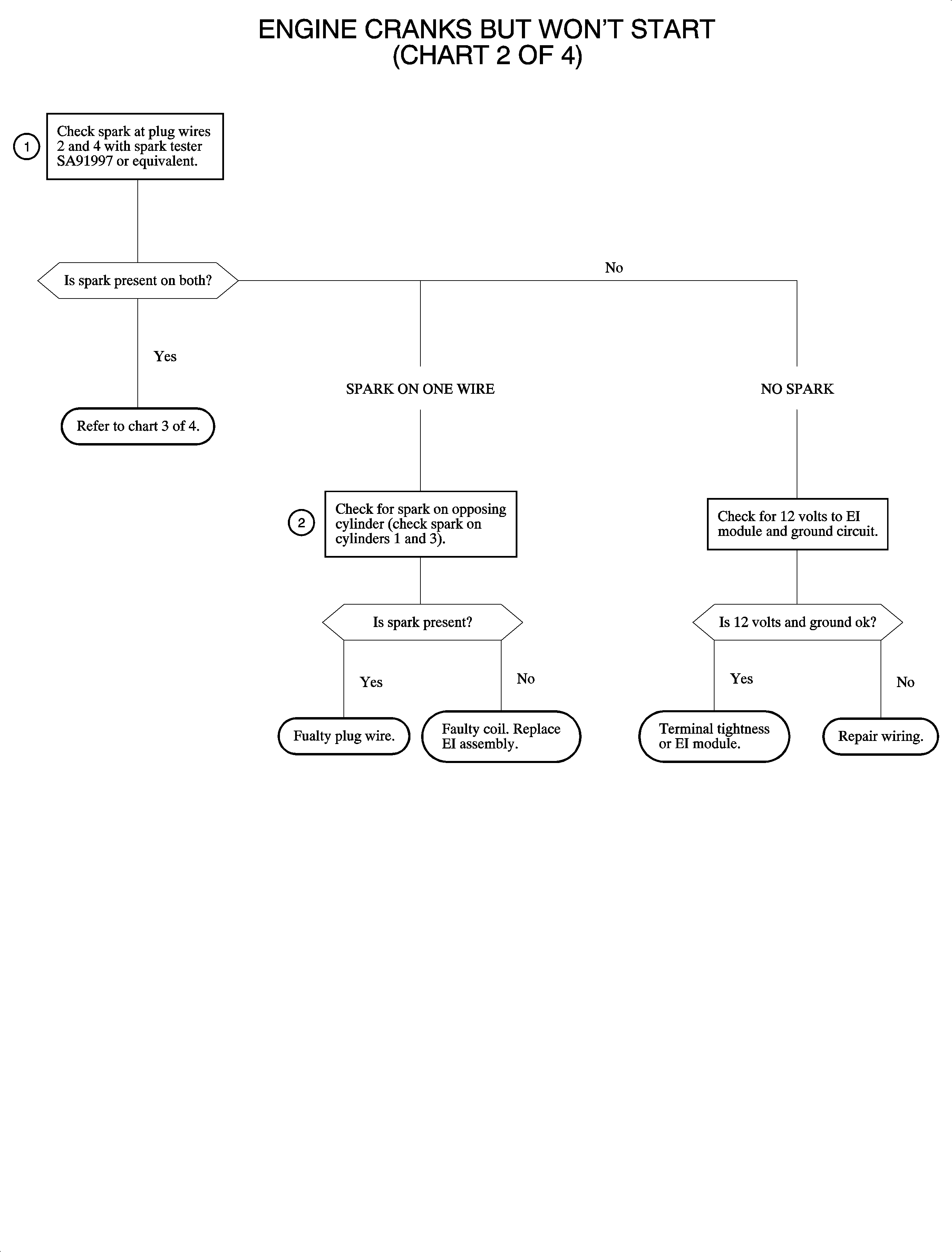
Engine Cranks but Does Not Run Chart 2 of 4
Circuit Description

This chart will isolate possible faults that could occur with the ignition system.
Whenever the engine is cranking, as indicated by the sensor pulses, the PCM will send
pulses to the EI module. The PCM pulses, 0-5 volts, to control
the charge time and spark timing for each ignition event. Each pair, 1 and 4 or 2
and 3, of cylinders are controlled separately. An engine may or may not start on 2 cylinders.
Test Descriptions
- Since each coil is controlled separately, it is important to test for
spark from each coil. If spark is available on both cylinders 2 and 4,
it indicates the ignition system is OK. The fuel system should be checked at this
point. Also the spark plugs could be fouled.
- Spark on one wire indicates that power and ground are OK to the module.
