
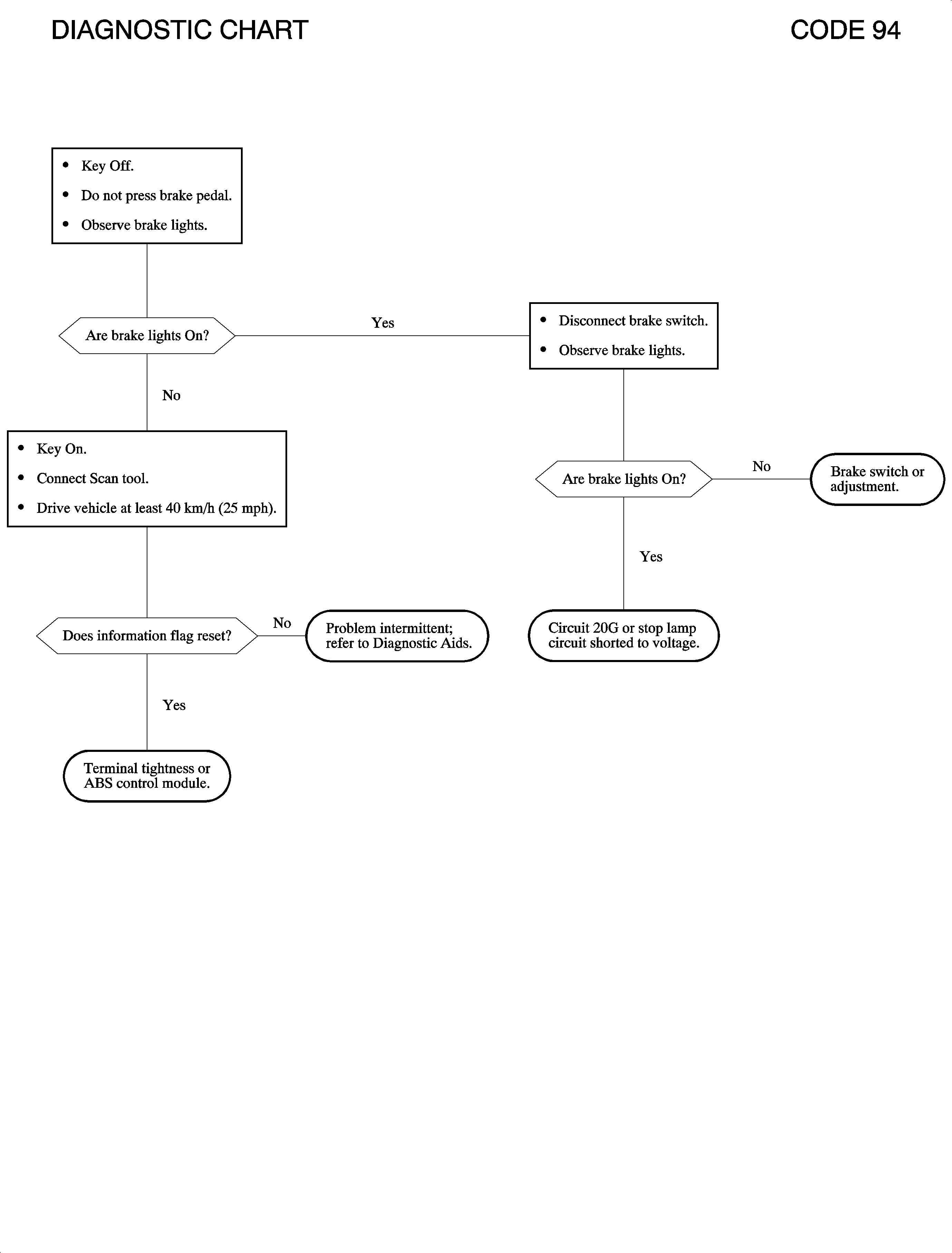
When the wheel speed sensors indicate to the ABS control module that the vehicle is under braking, the ABS control module should receive voltage from the brake switch. If voltage is present at vehicle start, and the vehicle exceeds 40 km/h (25 mph), the code will be set, the service telltale lamp will be On, and ABS or base braking will not be affected.
Information Flag 94 sets if:
Brake switch is always closed.
The vehicle should be driven at lease 40 km/h (25 mph) with the brake pedal released to check for reappearance of this failure.
When Code 94 sets:
The service telltale lamp will be On.
This code will only set if the brake switch is closed from vehicle start up until vehicle speed exceeds 40 km/h (25 mph) or information flag 94 failed last ignition cycle and no brake switch transition has occurred this ignition cycle.
When attempting to diagnose an intermittent problem, use the scan tool to review supplemental diagnostic information. The supplemental data can be used to duplicate a problem.
Select Malf History from scan tool ABS menu.
Intermittents or opens suspected to be at the connectors can be detected by using a diagnostic service probe. Voltage can be read on wires without disconnecting any connectors.
Check the tightness of the female terminal grip with a spare male terminal.
Brake switch is normally open. Depressing brake pedal completes (closes switch) the circuit.
Check brake switch adjustment (refer to the "Brake Switch Adjustment" procedure in this manual).
