Document ID# 1223058
1998 Saturn SL2/SC2/SW2
 

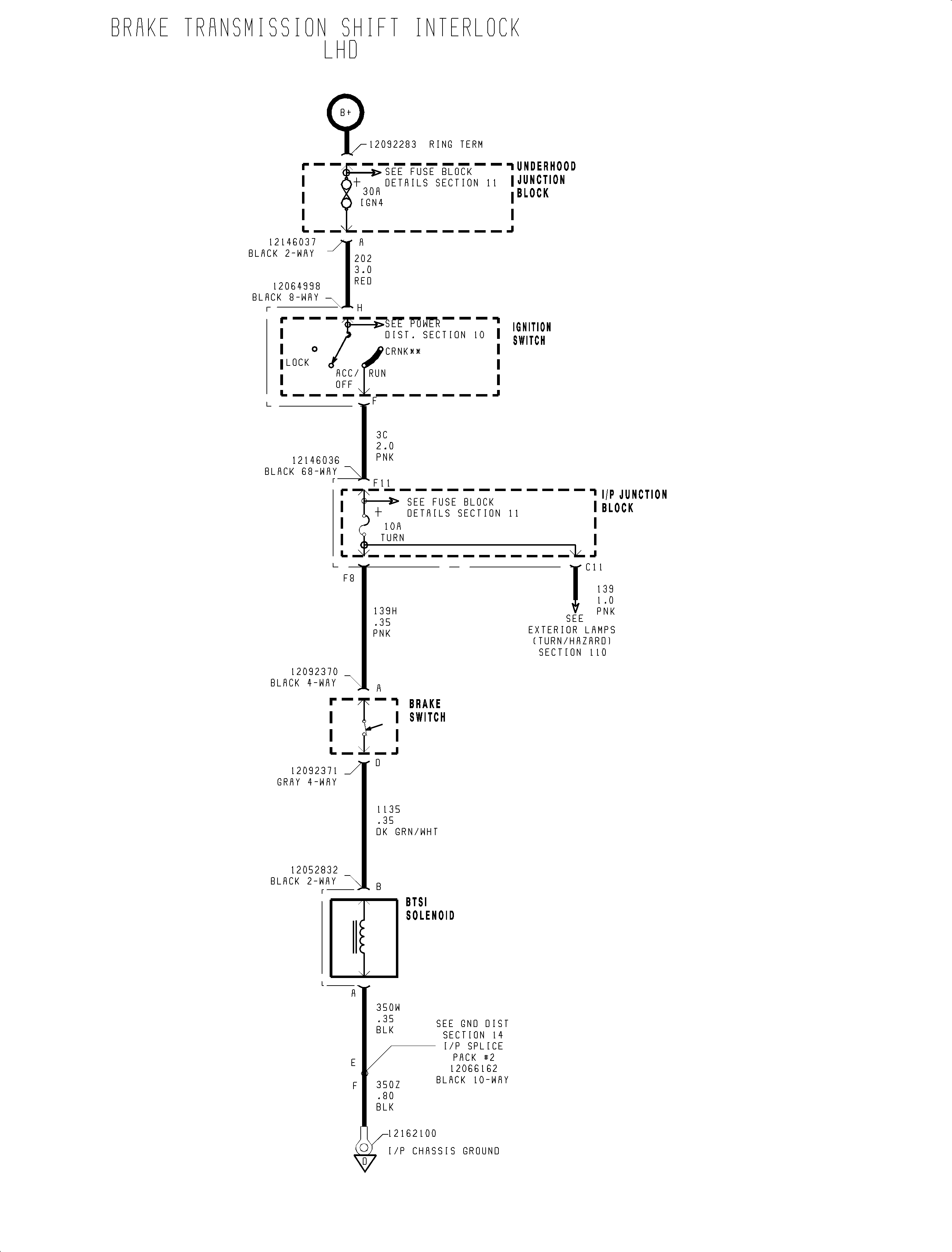
Automatic Transmission Shift Lock Control Schematics

FIGURE 1 of 1(c)


Object Number: 1219342  Size: FP
Click here for detailed picture of above image.

  Document ID# 1223058
1998 Saturn SL2/SC2/SW2