
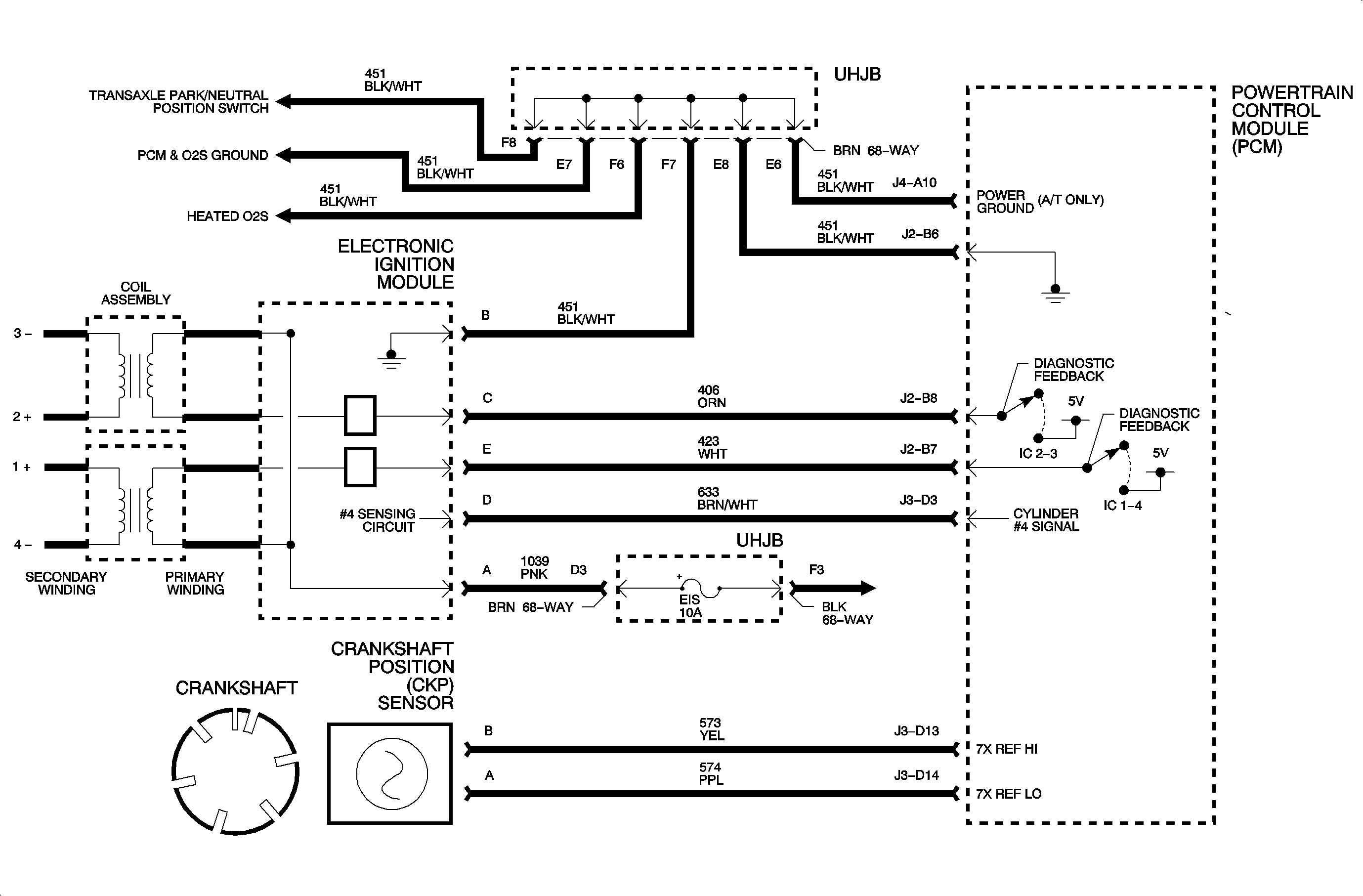
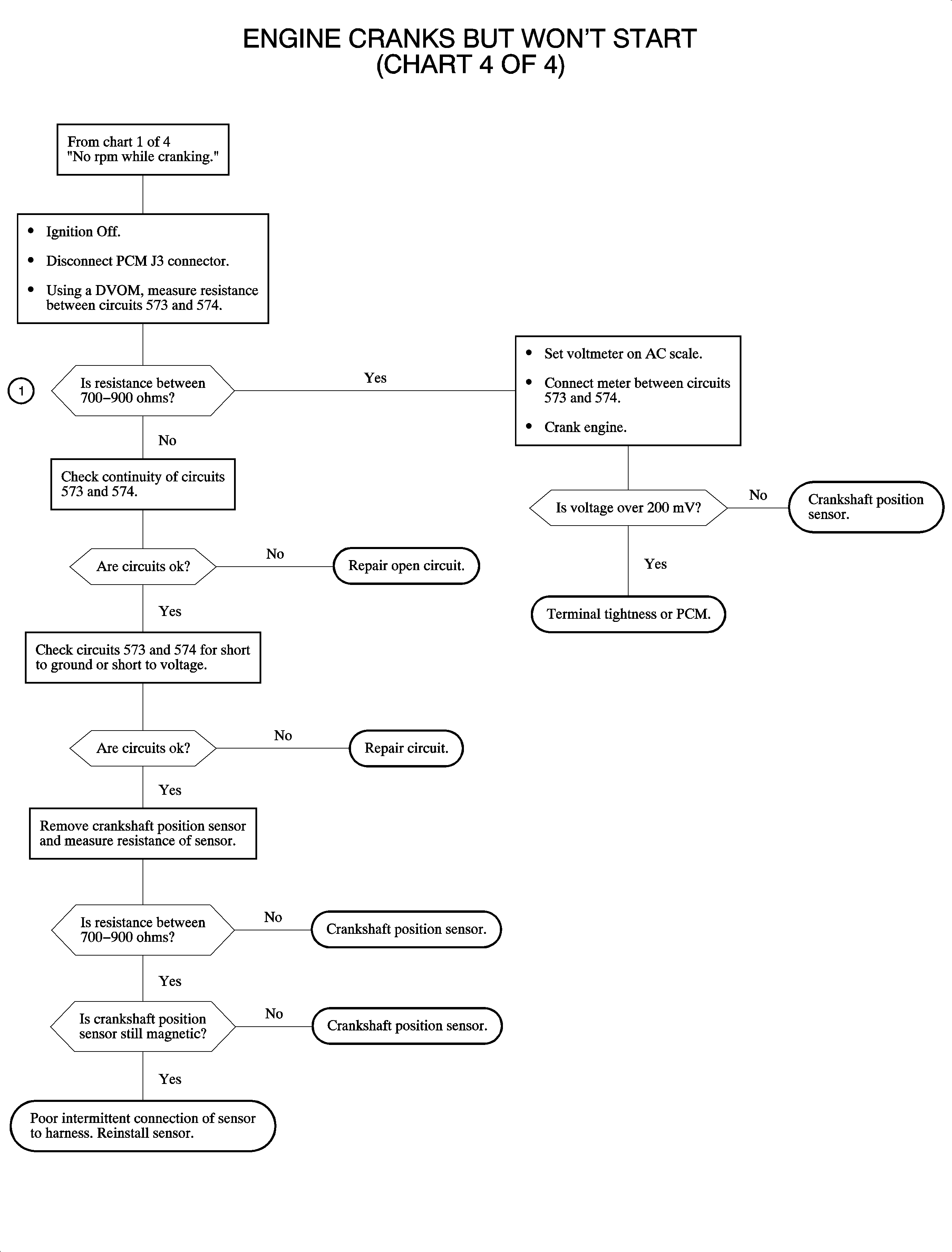
In order to control spark and fuel, the PCM must receive pulses from the crankshaft position sensor. The scan tool should always display RPM whenever the engine is running or cranking above 60 RPM. This chart will isolate the cause of crank pulses not being received by the PCM.
An intermittent in the crankshaft position sensor circuit may cause DTC P1599 engine stall DTC to set.
The correct resistance of the crankshaft position sensor does not indicate the sensor is OK. The output voltage of the sensor must also be checked. If resistance is greater than 900 ohms, check for high resistance, corrosion, or open circuits. If resistance is less than 700 ohms, check for a short to ground or for circuits 573 and 574 shorted together.
