
The coolant temperature gage is directly controlled by the PCM using a pulse width modulated (PWM) signal, based on information from the engine coolant temperature (ECT) sensor. The PCM uses the inputs from the ECT to control fuel, the A/C cooling fan and the low coolant/hot lamp. The ECT is the only coolant temperature sensing device on both SOHC and DOHC engines.
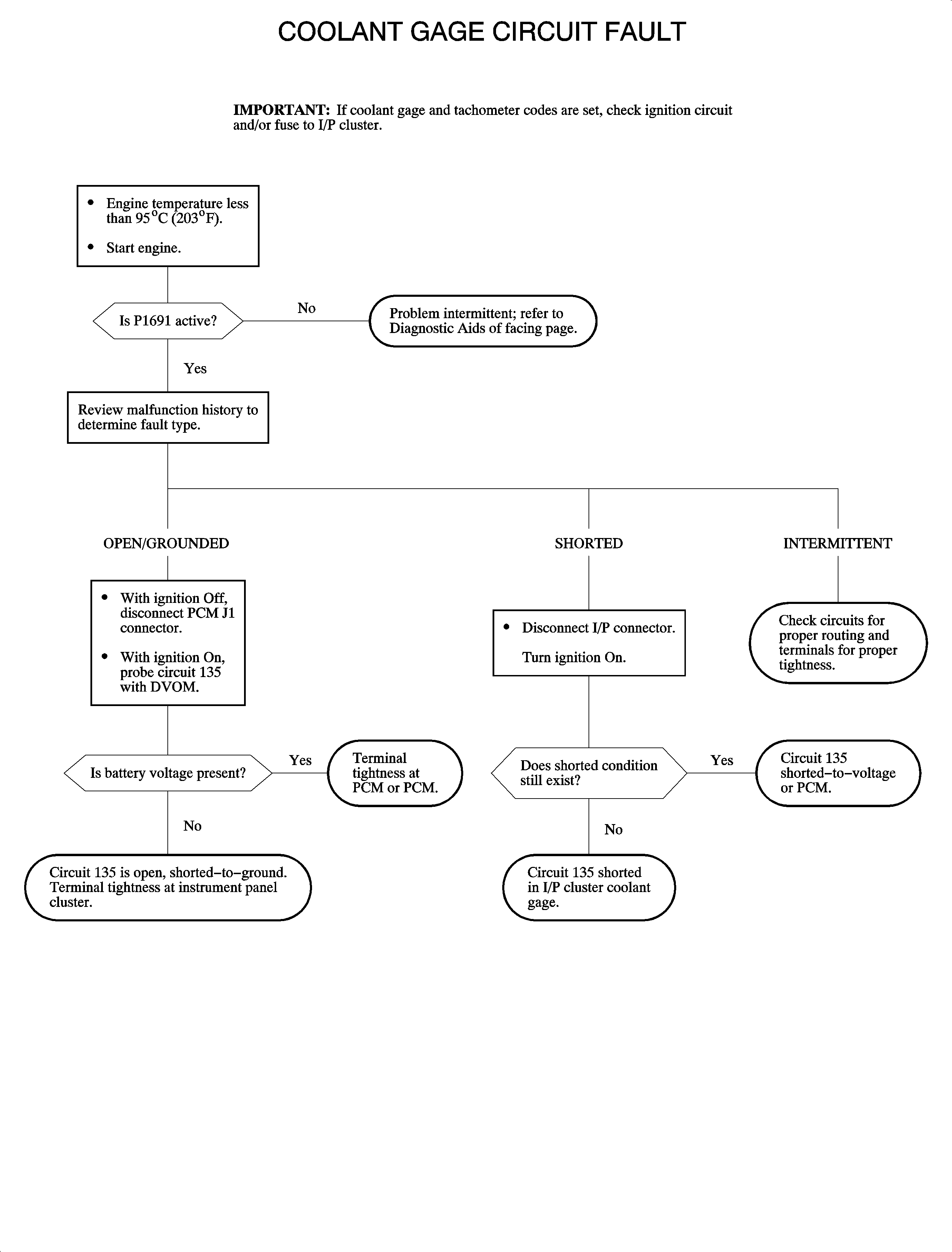
DTC P1691 will set if there is an open, short to ground or short to voltage in the coolant gage circuit.
The coolant gage circuit is continuously checked when the ignition is On.Important
When attempting to diagnose an intermittent problem, use the Scan tool to review malfunction history diagnostic information. This supplemental data can be used to duplicate a problem. If the Scan tool MALF history indicates an open/short to power or ground, refer to the coolant circuit gage diagnosis on next page.
Intermittents or opens suspected to be at the connector can be detected using diagnostic service probe. Voltage can be read on wires without disconnecting any connectors.
