Document ID# 1201504
1998 Saturn SL2/SC2/SW2
 

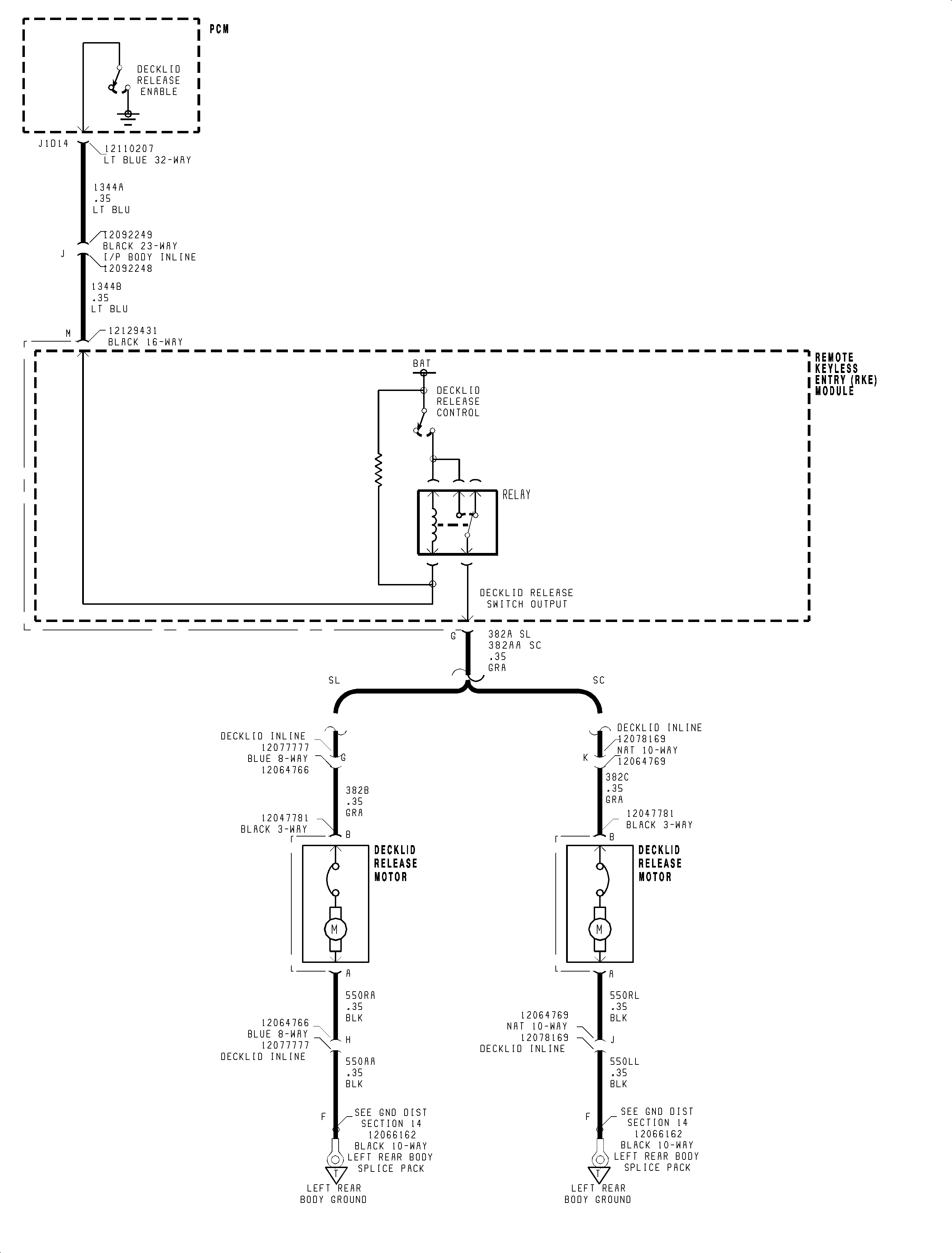
FIGURE Decklid/Liftgate Release-Sedan and Coupe with RKE Only (1998-1999)(c)


Object Number: 908806  Size: FP
Click here for detailed picture of above image.

  Document ID# 1201504
1998 Saturn SL2/SC2/SW2