Document ID# 1201122
1998 Saturn SL2/SC2/SW2
 

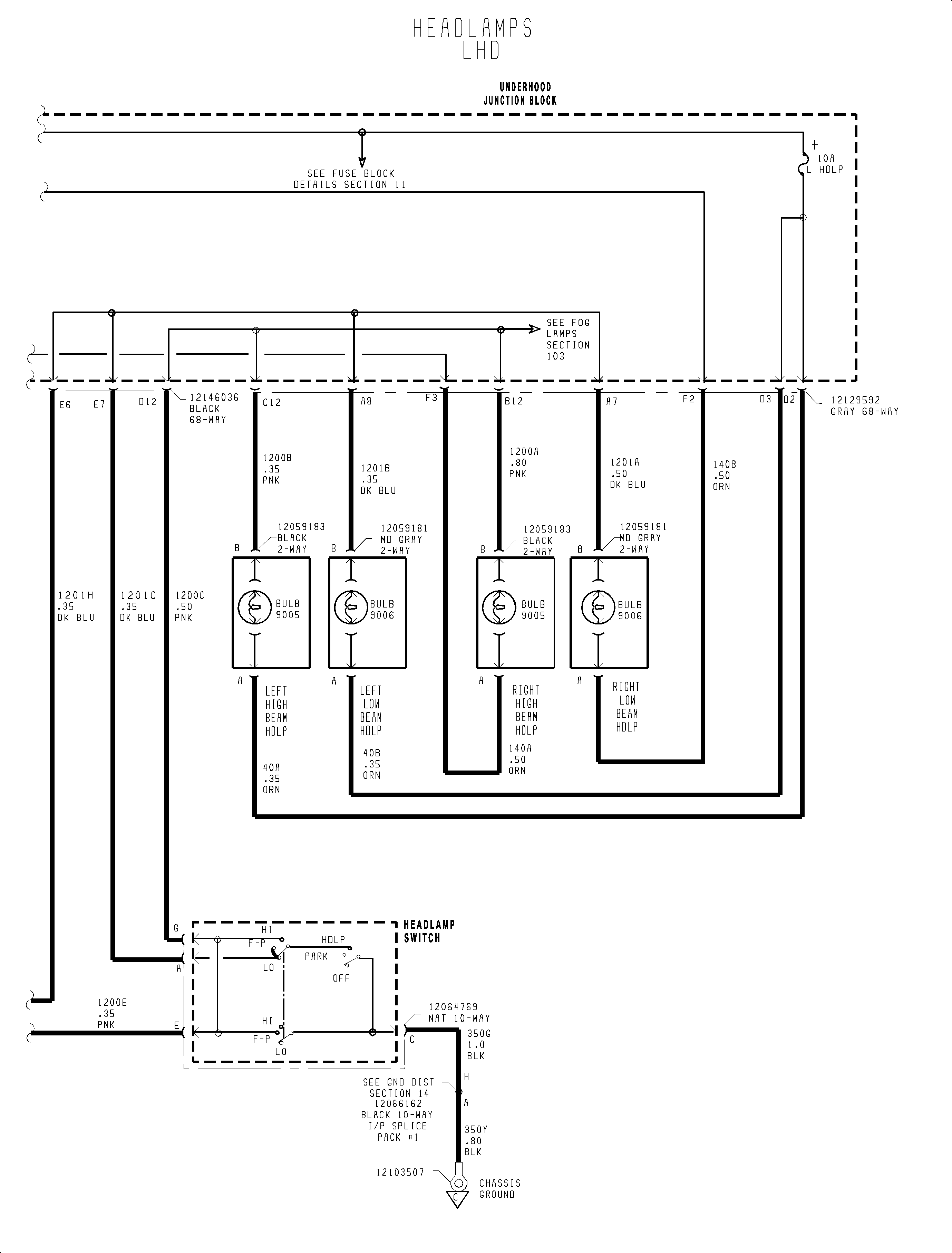
FIGURE headlamps Cont'd(c)


Object Number: 907962  Size: FP
Click here for detailed picture of above image.

  Document ID# 1201122
1998 Saturn SL2/SC2/SW2