Engine Cranks but Does Not Run Chart 3 of 4
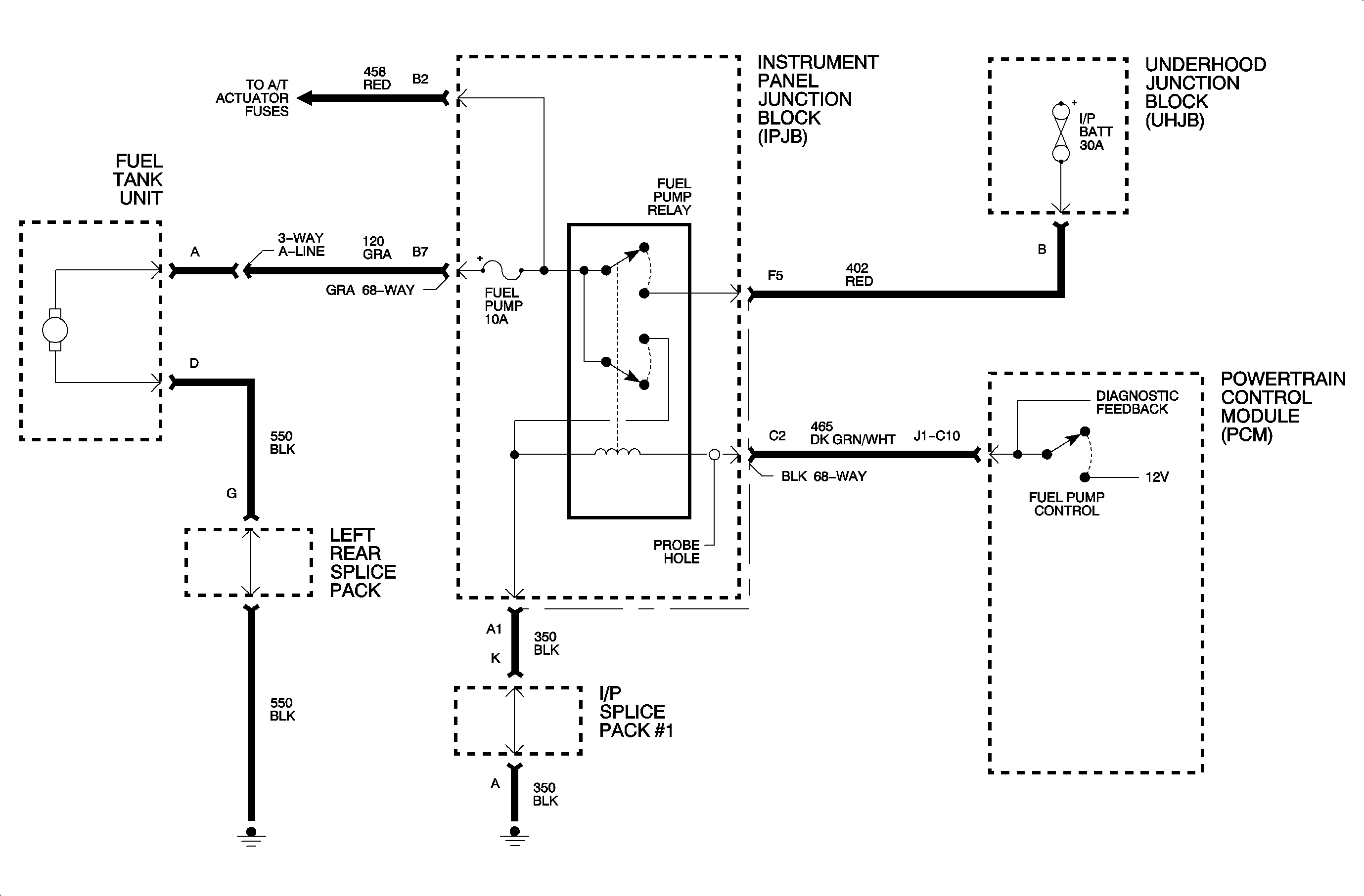
Circuit Description

At this point in diagnosing a no start condition, it has been determined that
the PCM inputs and the ignition system are OK. This chart will diagnose the fuel delivery
system.
Test Description
- When the ignition is turned ON, the fuel pump relay should be energized
for about 2 seconds. After connecting a fuel pressure gage, the ignition may
have to be cycled a few times before reaching the specified pressure. A scan tool
can also be used to prime the fuel system. If pressure is available but low, it indicates
the PCM and fuel pump relay circuit is OK.
- The ignition must be OFF for about 10 seconds before the fuel pump
relay will be re-energized. If the test light illuminates at the fuel pump fuse, the
PCM control and relay are OK.
- The PCM sends 12 volts to the relay coil.
