Document ID# 877089
1998 Saturn SL2/SC2/SW2
 

Schematic Symbols


Object Number: 874329  Size: FP
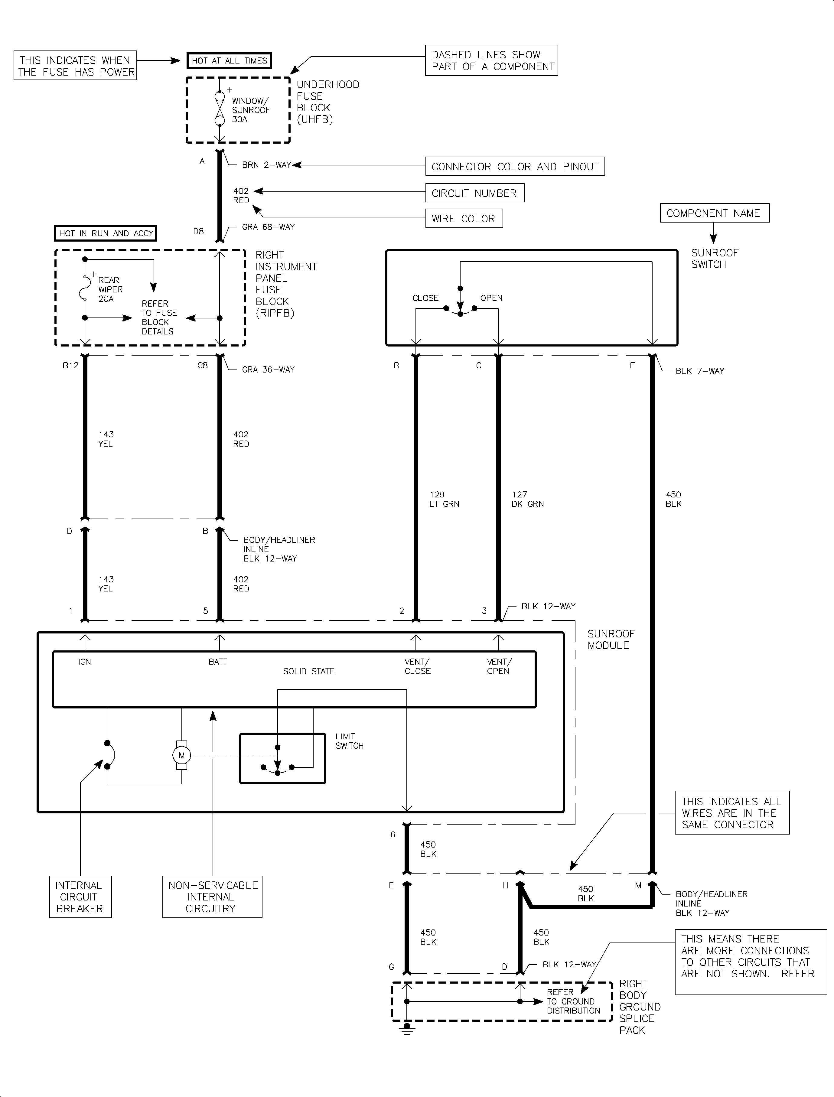
Click here for detailed picture of above image.

  Document ID# 877089
1998 Saturn SL2/SC2/SW2