
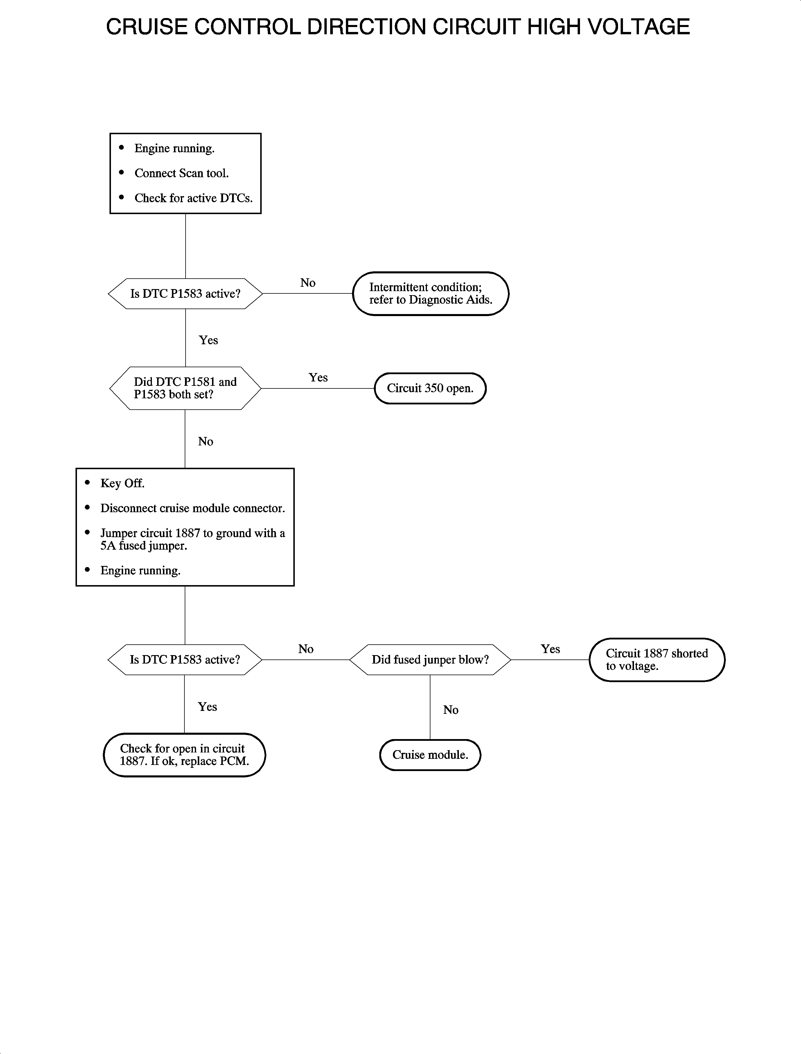
The powertrain control module (PCM) provides approximately 12 volts to the cruise module when movement of the throttle toward wide open throttle (WOT) is desired. At rest, with the QDM driver OFF, the circuit is low and motor direction is driven toward idle. The PCM internal diagnostic feedback monitors circuit 1887 and compares low versus high as the QDM driver is turned ON and OFF. If the voltage is too high when the QDM driver is turned OFF, DTC P1583 will set.
The cruise move circuit is tested continuously
anytime the ignition is ON.Important
DTC P1583 will set if circuit 1887 is greater than 3 volts when the driver is OFF.
If an intermittent exists, observe the scan tool parameters while moving the connectors and harnesses.
