DTC P0745
Circuit Description

During normal driving modes, the PCM adapts line pressure to prevent clutch
slip and harsh shifts. This is accomplished by modulating the pressure control solenoid
ground, 1530, to raise or lower pressure. An open circuit equals high pressure. A
grounded circuit equals low pressure. If there is too much slip in all gears and line
pressure has been commanded high, it is determined that actual line pressure is too
low.
Conditions for Setting the DTC
DTC P0745 is set when the PCM has detected the following conditions within the
same ignition cycle:
- Transaxle diagnostic codes P0731, P0732, P0733, and P0734 are detected.
- Since these DTCs are set, no forward gears are available.
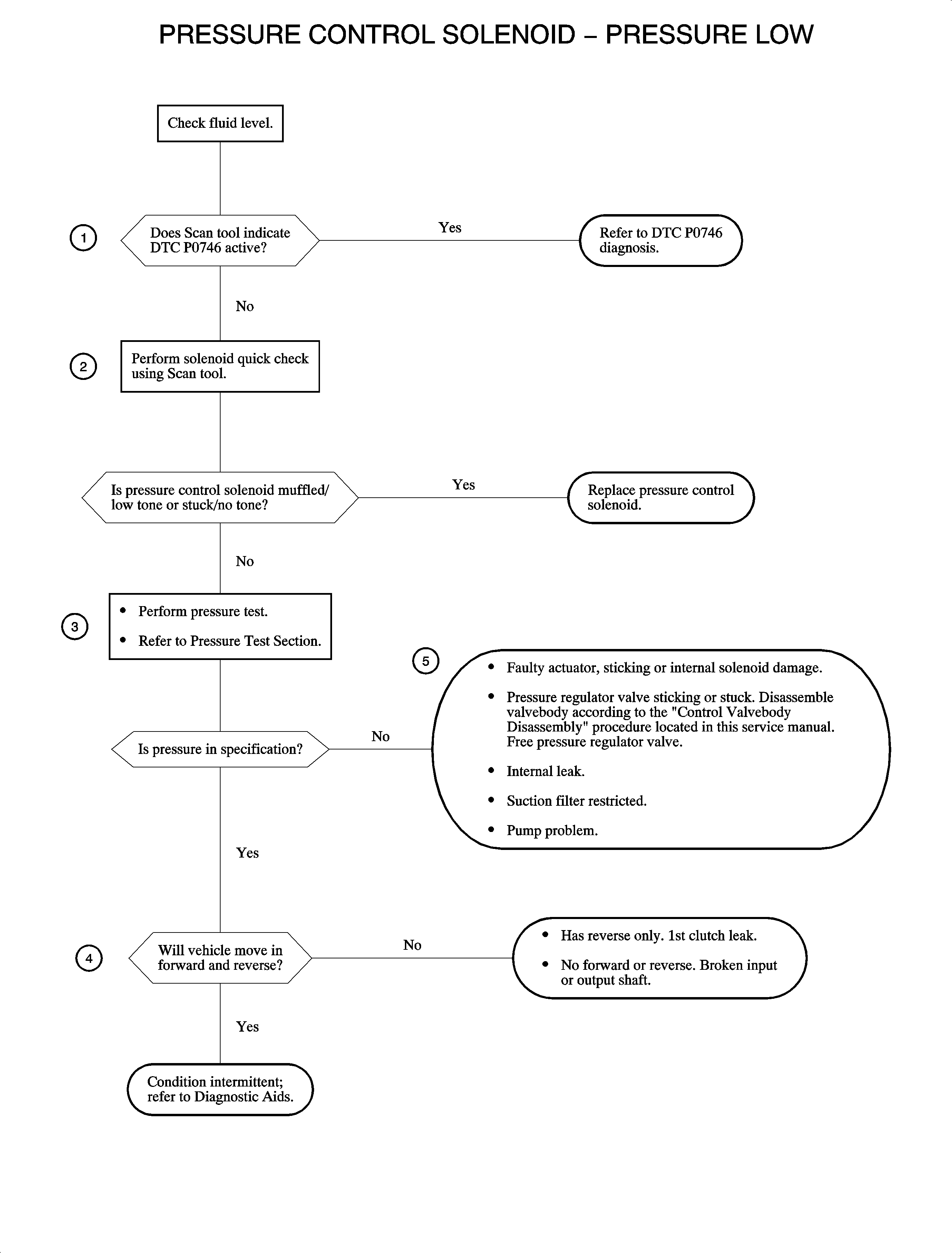
Test Description
Numbered steps below refer to numbered steps on the chart.
- Check for DTC P0746. It must be eliminated first as a possible cause of
a DTC P0745.
- Check the solenoid operation. Use the solenoid quick check in the test
section located at the end of the code charts. The solenoid quick test will PWM the
solenoids at a set rate. Listen and compare noise to the pressure control solenoid
to that of other solenoids. The noise of all should be similar.
- Check the pressure regulator valve operation. Use the pressure test in
the test section at the end of DTC charts. Make sure the pressure increases in correct
increments during the pressure test.
- If no gears are available, a DTC P0730 will probably be set. Make
sure the pressure increases in correct increments during the pressure test. If the
pressure changes erratically and moves in large increments, the pressure regulator
valve is probably sticking in the bore.
- Check for the following conditions:
- Pressure regulator valve stuck
- Sump suction filter restricted
- Internal leak, casting, or pump to case seal leak
- Pump problem
Repair Verification
Monitor the DTC menu Code Status for Pass Since Code Clear and Pass This Ignition
Cycle. When both have passed, the repair is verified.
Criteria for pass:
- Steady state in 2nd, 3rd, or 4th with no-slip for 0.4 seconds.
- Engine torque greater than 30 counts with no-slip for 0.1 seconds.
Diagnostic Aids
- Could be a hot or cold only condition. If the condition is intermittent,
try to reproduce the conditions in the malfunction table to reset the DTC.
- When the PCM detects a fault in the circuit, an open, ground, or short,
the PCM will open the circuit internally to protect the circuit.
