DTC P0731
Circuit Description
During normal driving modules the PCM/TC adapts line pressure to prevent clutch
slip and harsh shifts. If the 1st clutch is slipping after the pressure is
adjusted to the high line, it is determined that there is no 1st gear. First
gear clutch is fed directly from the manual valve and is always applied in all forward
gear selections.
Conditions for Setting the DTC
DTC P0731 will set when the PCM has detected the following twice in an ignition
cycle:
- Vehicle speed is greater than 5 km/h (3 mph).
- Input shaft speed is greater than 224 RPM.
- No input shaft or vehicle speed signal noise.
- High line pressure has been commanded.
- Ratio failure counter equals 225 for an in-gear failure,
or the shift failure counter is greater than 100 on a downshift to 1st
during acceleration. 128 equals 0 or normal operation.
OR
Second gear must be commanded ON for the vehicle to move.
Test Description
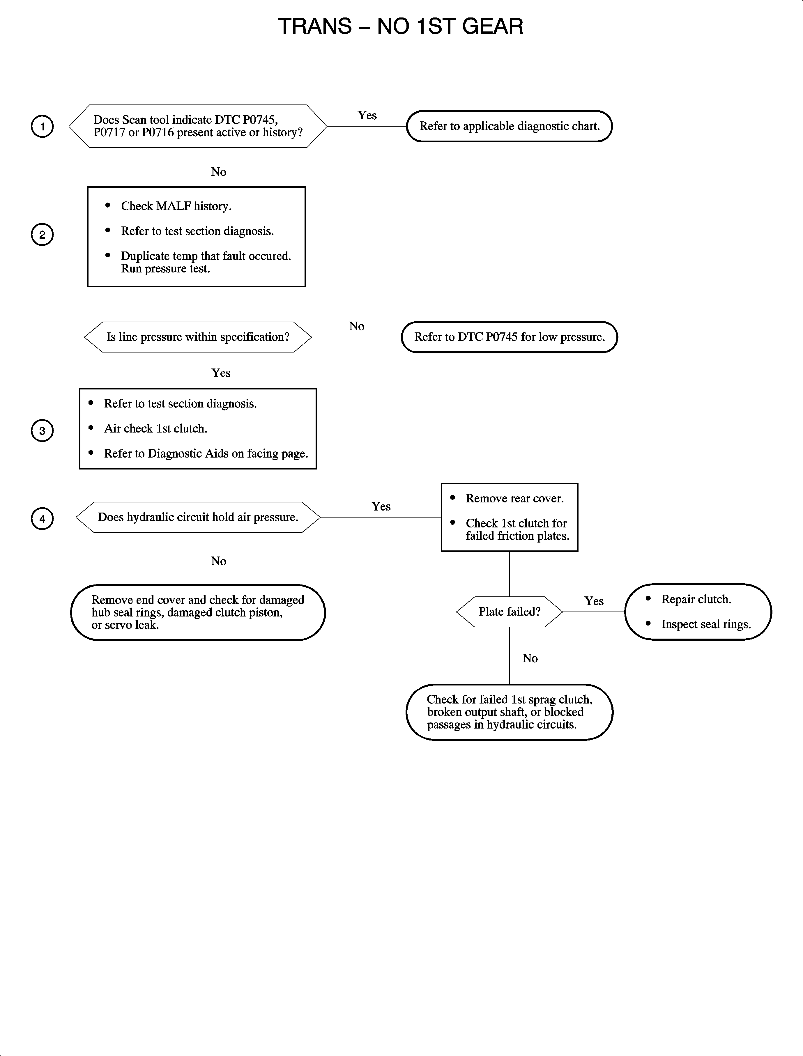
Numbered steps below refer to numbered steps on the chart.
- Check for DTCs P0745, P0716, and P0717. They must be eliminated
first as a possible cause for DTC P0731.
- Pressure test at the same temperature that the fault occurred to assure
the fault is not a pressure problem that only occurs in a particular temperature range.
Low line pressure, which would be indicated by DTC P0745 line pressure low,
must be eliminated first as a possible cause for DTC P0731.
- Refer to Test Section Diagnosis in Automatic Transaxle for pressure apply
points. Remove the valve body and air check the 1st clutch apply through the
case passage.
- This step targets the specific mechanical failure.
Clutch Leaks
- Remove the end cover and check for damaged 1st gear hub seal rings
and check for a blocked passage in the cover or case.
- If the seal rings are OK, remove the 1st clutch and replace the
leaking piston.
- Servo leak causing loss of 1st oil pressure -- Remove the
valve body and air check and check the 1st oil pressure passage to servo. Also
check the 1, 3, and 4 passages to servo.
No Blockage In Passages
- The 1st gear sprag failed.
- The 1st clutch plates failed as a result of low line pressure or
inadequate lube.
- The output shaft is broken.
- The incorrect gear ratio is installed.
Repair Verification
Monitor the DTC menu Code Status for Pass Since Code Clear and Pass This Ignition
Cycle. When both have passed, the repair is verified.
Criteria for pass:
- Steady in 1st gear with no slip for 0.4 seconds.
- Engine torque is greater than 30 counts for 0.1 seconds.
Diagnostic Aids
