Document ID# 1201228
1998 Saturn SL2/SC2/SW2
 

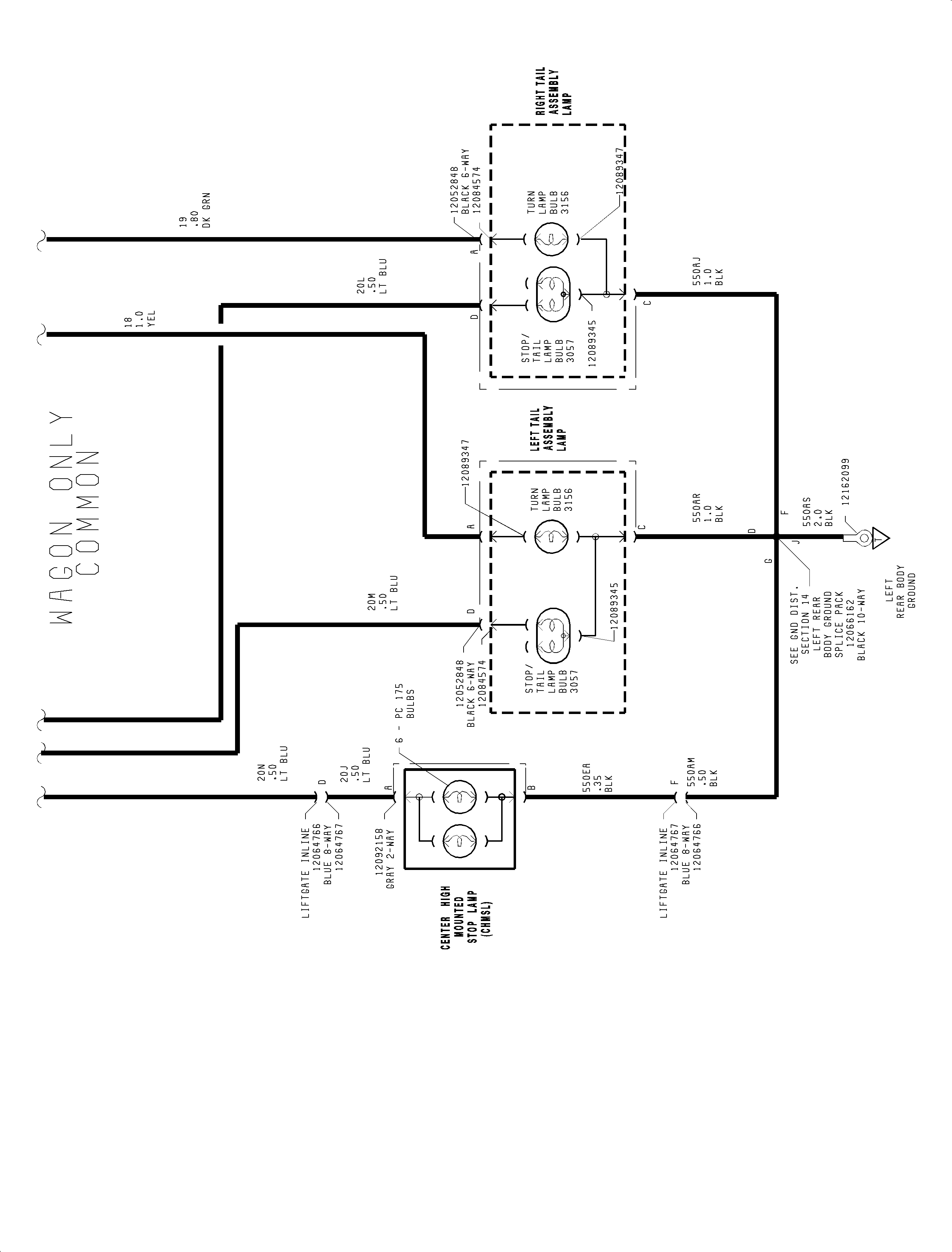
FIGURE Wagon Only (1998)(c)


Object Number: 908024  Size: FP
Click here for detailed picture of above image.

  Document ID# 1201228
1998 Saturn SL2/SC2/SW2