DTC P0713
Circuit Description

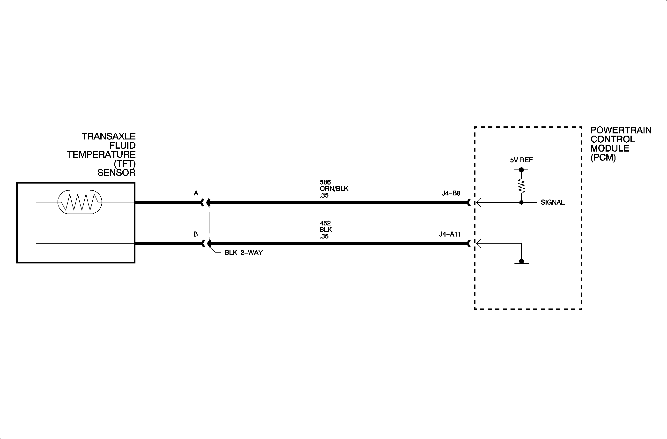
The transaxle fluid temperature sensor circuit monitors transaxle fluid temperature
by using a thermistor-type sensor located in a transaxle pressure port near
the pressure filter. Sensor resistance will increase as the temperature decreases,
and decrease as the temperature increases. The PCM supplies a 5 volt signal
to circuit 586 and monitors the voltage on the internal signal line as it varies
up and down with circuit resistance. The voltage value on the signal line is converted
to a temperature value.
Conditions for Setting the DTC
DTC P0713 is set when the PCM has detected the following conditions for longer
than 30 seconds:
- The engine run time is greater than 200 seconds, or 3 minutes
and 20 seconds.
- The sensor reading is -37°C (-35°F) or colder.
- The engine coolant temperature is above -17°C (1°F).
Test Description
Numbered steps below refer to numbered steps on the chart.
Important
Low temperature equals high sensor resistance.
- This step verifies the problem is still present. If the scan tool indicates
the temperature is greater than -37°C (-35°F), the conditions
for DTC P0713 are not currently present.
- This test simulates a DTC P0712. If the PCM recognizes the low
signal, high temperature, and the scan tool indicates the temperature is greater than
140°C (284°F), the PCM and wiring are OK. Before replacing the sensor, be
sure that the terminals on the harness are clean and tight.
- This test also simulates a DTC P0712. If the temperature reading
is below 140°C (284°F), circuit 586 is open or the PCM is faulty. If
the temperature reading is above 140°C (284°F), circuit 452 is open
or the PCM is faulty. With the ignition ON and the jumper removed, 5 volts
at sensor harness terminal A indicates the PCM and circuit 586 are OK.
Repair Verification
Monitor the DTC menu Code Status for Pass Since Code Clear and Pass This Ignition
Cycle. When both have passed, the repair is verified.
Criteria for pass:
- Same as fail criteria
- Criteria OK for 100 seconds
