Document ID# 1201486
1998 Saturn SL2/SC2/SW2
 

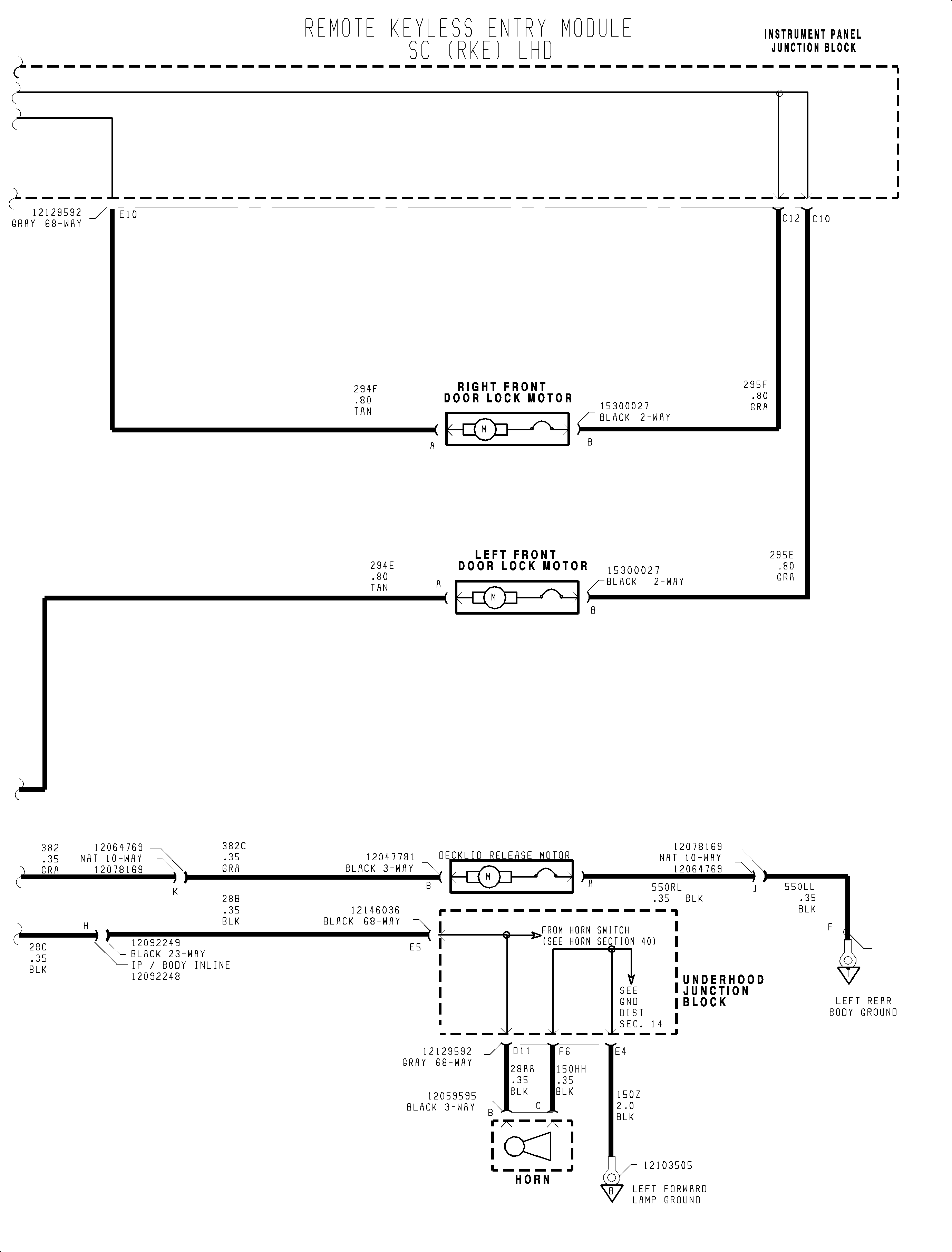
FIGURE Remote Keyless Entry and Security System-Coupe Only(c)


Object Number: 908590  Size: FP
Click here for detailed picture of above image.

  Document ID# 1201486
1998 Saturn SL2/SC2/SW2