Document ID# 1201484
1998 Saturn SL2/SC2/SW2
 

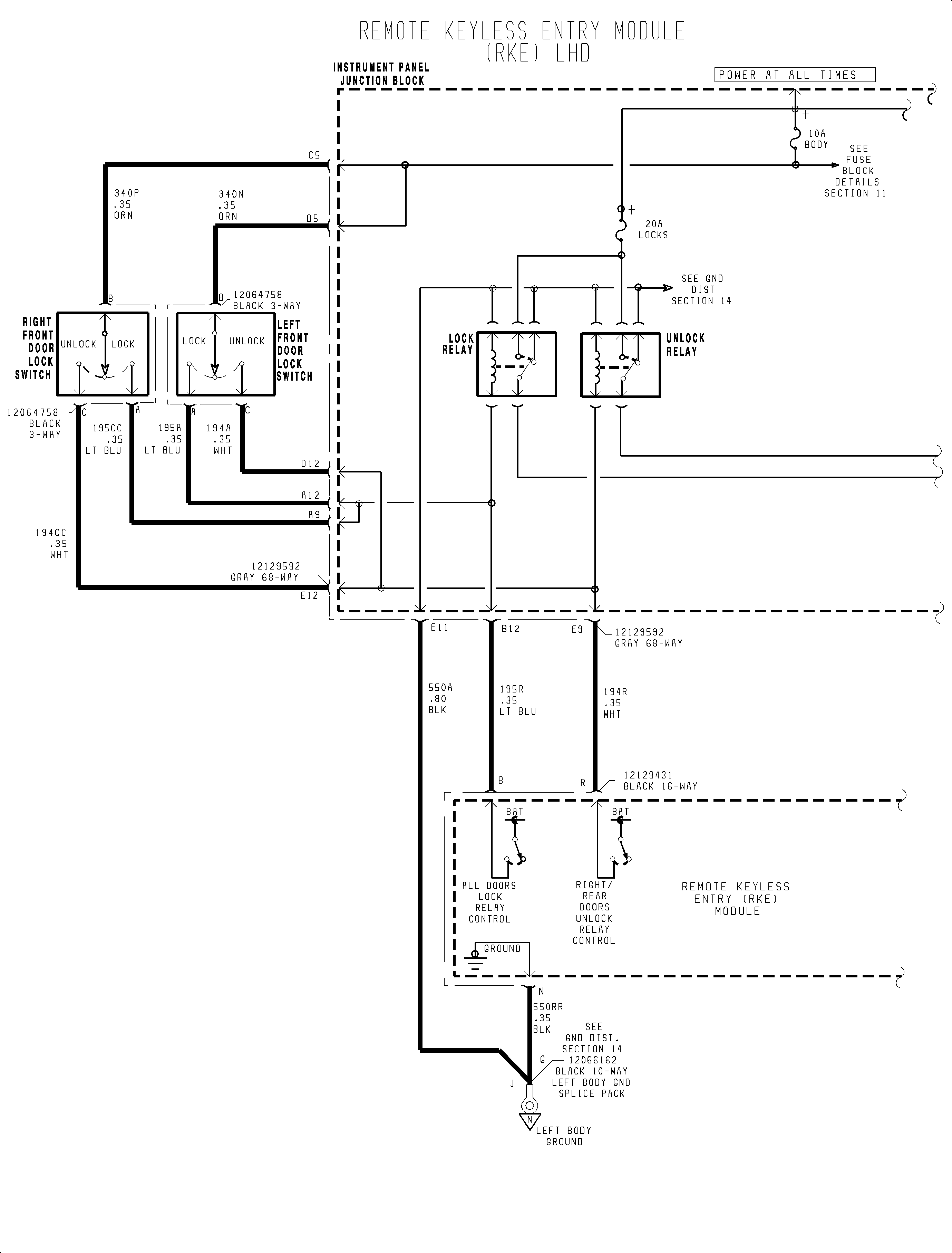
FIGURE Remote Keyless Entry (RKE) and Security System(c)


Object Number: 908569  Size: FP
Click here for detailed picture of above image.

  Document ID# 1201484
1998 Saturn SL2/SC2/SW2