Document ID# 1230060
1998 Saturn SL2/SC2/SW2
 

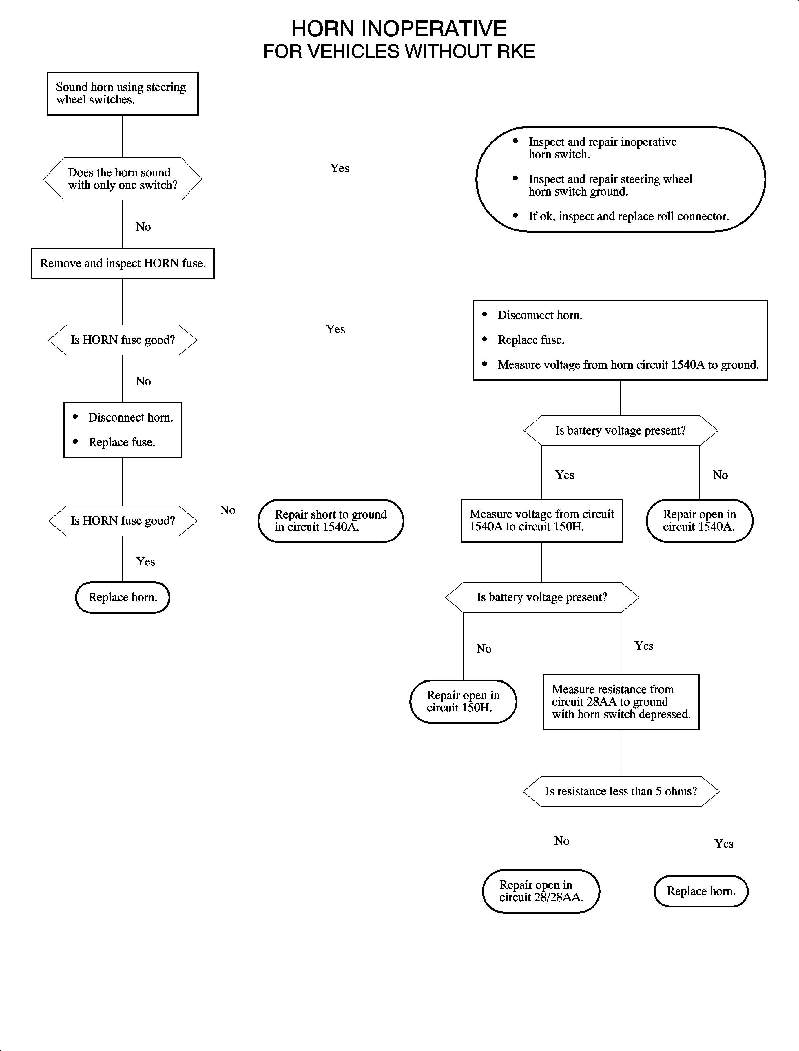
Horns Inoperative


Object Number: 914846  Size: FP
Click here for detailed picture of above image.

  Document ID# 1230060
1998 Saturn SL2/SC2/SW2